Designing a Governance Model for Effective Board Selection in Namibia’s Public Enterprises
- Donald Hlahla
- Stewart Kaupa
- 4397-4417
- Feb 21, 2025
- corporate governance
Designing a Governance Model for Effective Board Selection in Namibia’s Public Enterprises
1Donald Hlahla*, 2Stewart Kaupa
1Doctor, Namibia Institute of Public Administration and Management (NIPAM)
2Professor, Namibia University of Science and Technology (NUST)
*Corresponding Author
DOI: https://dx.doi.org/10.47772/IJRISS.2025.9010334
Received: 02 January 2025; Review 13 January 2025; Accepted: 16 January 2025; Published: 21 February 2025
ABSTRACT
This study aims to develop a governance model for the optimal selection of board members in Namibia’s Commercial Public Enterprises (CPEs), addressing issues of poor governance, board mismanagement and corruption.
The study uses an explanatory sequential mixed methods research design within the pragmatic research paradigm and employs a mixed methods approach. The study employs a mixed methods design, combining quantitative data from structured questionnaires (analyzed via SPSS and IBM Amos) and qualitative interviews (analyzed via Atlas.ti using thematic analysis).
The study identifies essential director attributes and proposes a governance model incorporating board independence, cohesiveness, core skills and a selection process. It also considers the impact of political factors on board effectiveness.
This governance model is a significant contribution to corporate governance literature, offering a practical framework for enhancing board selection processes and governance practices in Namibia’s CPEs.
Key Words: Governance Model, Board Selection, Public Enterprises, Namibia, Corporate Governance.
INTRODUCTION
The governance of Public Enterprises (PEs) remains a significant challenge for governments worldwide, with African nations, including Namibia, facing unique hurdles. In Namibia, there have been several cases of poor decision-making in Namibian PEs, such as the buying of seventeen (17) nearly obsolete Chinese-made locomotives valued at N$250 million in 2007 by Trans Namib, the buying of ineffective New Generation Business Support System (NGBSS) a billing system solution from Huawei Technologies-China in 2013 by Telecom Namibia, the Glamming Agreement signed between Namibia Wildlife Resorts (NWR) and Sun Karros which led to the dismissal of the CEO of NWR in 2019, and the loss of N$900 million to fraud, waste and collusion at the Public Service Employees Medical Aid Scheme reported by the IMF (Namibia Fact Check, 2019) prompting policymakers, practitioners and scholars alike to ask the question “Where was the board?” (Nordberg & Booth, 2018).
Poor performance, often attributed to weak boards, inadequate oversight, and managerial inefficiencies, has sparked widespread public concern (Simpson, 2014; Mbo & Adjasi, 2016). Despite various governance reforms aimed at improving oversight and board effectiveness, the processes for selecting board members in Namibia’s PEs remain underexplored.
Theoretical frameworks such as agency and stewardship theories provide insights into governance dynamics, but practical challenges persist in translating these into effective board selection strategies (Tricker, 2015). A critical gap lies in addressing director independence—defined not just as freedom from external influence but as the ability to maintain “independence of mind” in decision-making (Le Mire & Gilligan, 2013). Research highlights the correlation between board independence and reduced susceptibility to fraud and corruption, a pressing issue in Namibia’s PEs (Weylandt, 2016).
Equally important is the alignment of director attributes with organizational needs. While job fit ensures directors have the necessary skills, group fit fosters collective functionality essential for effective board performance (Elms et al., 2015). In Namibia, a tailored governance model must account for these dual dimensions, emphasizing both individual competencies and the collective independence of boards. By addressing these gaps, a governance framework can enhance board selection processes, reduce corruption, and improve the overall performance of Namibia’s Public Enterprises.
LITERATURE REVIEW
The design of a governance model for effective board selection in Namibia’s public enterprises necessitates an in-depth exploration of governance practices, board composition, and their implications for organizational performance. This review synthesizes insights from recent studies, offering a robust foundation for understanding the complexities of board governance in African contexts, particularly Namibia.
Corporate governance frameworks in Africa are often constrained by ethical and structural challenges. Adegbite and Nakajima (2021) highlight the difficulties in implementing governance codes effectively, emphasizing the role of ethics in fostering accountability and performance. Similarly, Agyemang and Castellini (2019) explore Ghana’s public sector enterprises, identifying key obstacles to corporate governance adoption, such as limited capacity and weak regulatory enforcement, which bear relevance for Namibia.
Board composition plays a pivotal role in organizational outcomes. Kyere and Ausloos (2020) underline the importance of diversity and independence, linking these attributes to enhanced firm performance in Sub-Saharan Africa. This finding aligns with Muthoni and Muturi’s (2021) study, which highlights the positive impact of board diversity on the performance of African state-owned enterprises (SOEs), advocating for inclusive and merit-based selection criteria.
The effectiveness of board governance in service delivery is particularly critical for public enterprises in developing economies. Kanyane and Sausi (2019) argue that strategic board selection improves accountability and service outcomes. Governance reforms, as explored by Sanda and Mikailu (2019), further illustrate how targeted interventions can enhance the performance of public enterprises, with implications for Namibian public-sector governance.
Policy practices and structural organization of SOEs also merit attention. Boeing and Mwesigwa (2022) analyze governance and policy practices, highlighting transparency and efficiency as critical outcomes of effective board selection. Complementing this, Musacchio and Lazzarini (2021) provide a comparative analysis of accountability mechanisms in SOEs across various countries, shedding light on global best practices that can inform Namibia’s governance reforms.
The role of board committees in ensuring governance effectiveness is underscored by Osei and Owusu (2020), who identify these sub-structures as vital for oversight and accountability. Ntim and Soobaroyen (2020) extend this perspective, offering insights from South Africa on governance reforms, which serve as a comparative benchmark for Namibia.
Finally, public sector governance necessitates a balance between ethical imperatives and performance objectives. The integration of ethical perspectives with structural reforms, as emphasized in multiple studies, is vital for fostering sustainable governance in Namibia’s public enterprises.
This section provides an in-depth analysis of key theories, concepts, and empirical findings that inform the study’s hypotheses. It identifies critical knowledge gaps in the literature on director selection and governance within the Namibian context.
Attributes for Director Selection
Director independence is widely regarded as a cornerstone of effective board governance. Le Mire and Gilligan’s (2013) application of Rubin’s Theory emphasizes four dimensions of independence—relational obstacles, capability, position, and power. However, their framework lacks granularity in sub-characteristics, limiting its practical application in board member evaluation. Van den Berghe and Baelden (2005) link corporate scandals to insufficient oversight by independent non-executive directors, underscoring the importance of strengthening independence.
Character and integrity are indispensable in resolving conflicts of interest. Allen (1998) as cited in Van den Berghe and Baelden (2005) differentiates between objective independence (structural safeguards) and subjective independence (personal judgment), providing a nuanced perspective on independence. Moreover, Sifile et al. (2015) highlight the importance of boardroom entrepreneurship and character strength for non-executive directors (NEDs). However, Namibia’s director selection processes primarily emphasize human capital at the expense of other critical dimensions, such as social capital and relational dynamics (Withers et al., 2012).
Theoretical underpinnings, such as agency theory, highlight the role of independent directors in mitigating conflicts between shareholders and management, ensuring accountability and alignment with organizational goals. However, empirical evidence suggests that independence alone is insufficient without other attributes, such as expertise and foresight, to ensure effective oversight.
Knowledge Gap: There is insufficient understanding of how independence is conceptualized in Namibian boards, particularly regarding the impact of capacity, power, relations, and status. Furthermore, the relationship between board independence and board effectiveness remains underexplored in the local context, providing the basis for this study’s hypothesis that board independence significantly impacts board effectiveness.
Criteria for Director Selection
Elms et al. (2015) underscore the importance of aligning candidates’ skills with board needs while ensuring group cohesion. Their framework for selection outcomes links role fit and group fit, illustrating the interplay between individual skills and compatibility with existing board dynamics. Their matrix reveals that effective appointments require high role and group fit, while mismatches lead to inefficiencies or discord.
Selection Outcomes based on Selection Focus (Elms et al, 2015)
| ` | Low Role-Fit | High Role-Fit |
| High Group-Fit | I like personality, but skill set, not value-adding | Effective appointment |
| Low Group-Fit | Ineffective appointment | Value-adding skill set but personality misfit |
In Namibia, the focus on job fit (MPE, 2021) often neglects the importance of group fit, potentially hindering board performance. Decision-makers tend to align candidate selection with personal value systems which can lead to misaligned priorities. Inclusive and participatory selection processes, involving the entire board, are more likely to achieve group fit and cohesion. However, CEOs and the Line Minister in Namibia often dominate the selection process, increasing the risk of selecting compliant individuals over effective team members.
Knowledge Gap: The extent to which both job fit and group fit are considered in Namibian director selection processes is unclear. Moreover, the relationship between group fit and the efficacy of director selection requires further empirical exploration. This informs the study hypothesis that group fit significantly impacts the effectiveness of director appointments.
Director Selection Process
The director selection process typically involves four stages: identification, screening, selection, and appointment (Withers et al., 2012). Despite regulatory frameworks, significant inconsistencies and inefficiencies persist globally. In Namibia, the Line Minister holds unilateral authority to appoint board members, bypassing recommendations from CEOs or committees, thereby introducing potential biases (Tricker, 2020).
While governance laws mandate independent directors, the prevalence of elite appointments raises concerns about inclusivity and fairness (Kosnik, 1987; Stiles, 2001). The lack of standardized procedures further complicates efforts to ensure effective director selection. Agency theory highlights the importance of rigorous selection processes in ensuring that directors act in the best interest of stakeholders.
Knowledge Gap: The degree to which the four selection stages are systematically followed in Namibia remains unclear. Additionally, the impact of the selection process on the effectiveness of director appointments warrants further investigation. This gap shapes the hypothesis that adherence to systematic selection processes enhances the quality of director appointments.
Political Influence versus Political Interference
Political dynamics significantly affect director selection. Banfield (2024) distinguishes political influence as a legitimate force shaping governance through democratic channels, while political interference undermines fairness and accountability through coercive or unethical practices. Namibia’s Public Enterprises Act (PEGA) exemplifies the tension between these forces, as political influence risks devolving into interference, compromising board integrity.
Hopkins (2007) contrasts the “helping hand” theory, which advocates for constructive oversight, with the “grabbing hand” theory, which views government intervention as a source of inefficiency and corruption. This distinction is critical for understanding governance dynamics in Namibia, where the Line Minister’s role raises questions about transparency and accountability.
Knowledge Gap: The extent to which political influence and interference affect the selection of directors in Namibian public enterprises remains inadequately addressed. This study hypothesizes that political interference negatively impacts the effectiveness of director selection.
CONCLUSION
The reviewed literature underscores the importance of diversity, independence, and structured governance reforms in enhancing board effectiveness. However, gaps persist in understanding how these elements manifest in the Namibian context, particularly regarding director independence, selection criteria, procedural adherence, and political dynamics. Addressing these gaps informed the study’s hypotheses and contributed to the development of a governance model tailored to Namibia’s unique challenges and opportunities. Below are the outline hypotheses.
Hypotheses
RESEARCH METHODS
Research design
To test H1 and H0, the study used an explanatory sequential mixed methods design, combining qualitative and quantitative approaches (Creswell, 2018). Data sources were triangulated by collecting, analyzing, and integrating both types of data for deeper insights, following Levitt et al.’s (2018) procedure. The design incorporated diverse methods and theoretical models to analyze both textual and numerical data. Guided by a pragmatic approach, the study aimed to produce useful societal knowledge. A key challenge was creating standardized questions to minimize “structural bias,” which could reflect the researcher’s perspective.
Population
The target population for the quantitative research comprised of the total of 179 directors from 35 Commercial Public Enterprises (CPEs) at the time of the research, as classified under Namibia’s Public Enterprises Act No. 1 of 2019. For the qualitative research, a subset of ten (10) directors was purposefully selected from the original 179 directors who participated in the quantitative phase of the study.
Sampling
In the quantitative research, a sample size of 124 out of the total population of directors of CPEs 179 was selected through simple random sampling. Slovenes formula, which provided a sample size of 124 out of the total population of directors of CPEs 179, served as the researcher’s guide in calculating the study’s sample size. In the qualitative research, a sample of 10 was selected for the quantitative data collection and analysis through purposive sampling. Creswell (2015) offers precise numerical suggestions, often derived from the collective expertise in qualitative research: for phenomenology, a range of 3 to 10 participants is considered appropriate.
Similar research conducted on directors were Assenga et al. (2018): 12; Grant & McGhee (2017): 23; Elms et al. (2015): 24.
Questionnaire and Interview Guide Design
A review of the literature identified 48 director traits equally split between job fit and group fit (Elms et al., 2015). A questionnaire with 48 five-point Likert scale questions was developed, incorporating demographics such as gender, education, age, experience, and selection history. The straightforward design improved response rates and accuracy (Steyn, 2017). A pilot study refined the questions, reducing ambiguity and social desirability bias, ensuring clarity and brevity. Cronbach’s Alpha (.896) indicated strong reliability (Creswell, 2018). However, Fleiss’ Kappa (.135) revealed minimal agreement on director selection attributes, reflecting variations in selection approaches.
The interview guide emphasized key attributes—capacity, power, relationships, and status—derived from quantitative results. Open-ended questions encouraged discussions aligned with the research objectives and hypotheses, ensuring the interview focused on essential insights into board member selection processes.
Data Analysis and results
Quantitative data analysis involved extracting demographic data from the sample, and drawing up descriptive statistics from SPSS, including mean, standard deviation, and correlation as well as well as more in depth analysis, including Factor Analysis using SPSS and Structural Equation Modelling (SEM) using IBM Amos software. The researcher’s objective was to formulate a governance model for the effective selection of boards in public enterprises (PEs) in Namibia.
Demographic Data
Demographic data is summarized in the table below;
Demographic Variables
- Female to Male ratio: – 55.4% to 44.6% (Tricker, 2020)
- Age Distribution: – 40-49 (45.9%), 30-39 (36.5%) (Tricker, 2020)
- Highest Qualification: – Masters-(51.4%), Bachelors-(32.4%), PHD-(16.2%) Darmadi (2013), Boadi & Asarf (2018)
- Director Experience: – 1 yr.-(29.7%), 2yrs-(13.5%), 0yrs (17.6%) (Tricker 2020)
- Director Selection Experience: – 0-(40.5%), 1-(25.7%), 2-(17.6%) (Tricker, 2021)
- No of Boards Served: – 0-(45.9%), 1-(28.4%) 2-(17.6%), Namibia Legislation.
DATA ANALYSIS AND RESULTS
Quantitative Data Analysis
Data Analysis Approach
The study analyzed data to understand patterns and relationships using methods recommended by Grove et al. (2015). Key steps included data screening for completeness and accuracy, Exploratory Factor Analysis (EFA) for reducing data complexity, and Confirmatory Factor Analysis (CFA) for validating the structure.
Exploratory Factor Analysis (EFA)
EFA grouped 48 Director Attributes into four categories: Capacity, Power, Status, and Relations, based on Le Mire and Gilligan’s (2013) model. Using SPSS, Principal Axis Factor Analysis (PAF) confirmed the data’s suitability, with significant correlation values and a Kaiser-Meyer-Olkin score of 0.663. The analysis identified 13 factors explaining 74.4% of the variance. Varimax rotation simplified interpretation, narrowing the results to eight main and two secondary factors.
Common Method Bias (CMB)
CMB was addressed since all data came from a single questionnaire, potentially skewing results. To counteract this, the Common Latent Factor (CLF) method was applied using SPSS AMOS. This approach improved the reliability and validity of the constructs by comparing results with and without the CLF.
Confirmatory Factor Analysis (CFA) and Structural Equation Modeling (SEM)
CFA validated the model structure and relationships using SPSS AMOS and Gaskin’s (2022) guidelines. SEM tested complex interactions among 10 key factors like Core Values, Board Effectiveness, and Director Fitness. The model fit was strong, supported by metrics such as a CMIN/DF ratio of 1.405 and a Comparative Fit Index (CFI) of 0.911.
Findings
Reliability testing excluded four items with low consistency. The final model identified relationships between director traits, such as how Director Independence promotes Ambition and Open-mindedness, while Political Connections negatively affect Independence. The findings are critical in addressing hypotheses 1-3 derived from the research objectives see Figure 3 below which illustrates these relationships and confirms the model’s effectiveness in identifying traits critical to Effective Director Selection.
Figure 4 below shows the results of analyzing factors for selecting effective directors. It includes a Common Latent Factor (CLF2) to reduce bias, with mixed model fit results.
Factors and Analysis
Seven items grouped under power (2) and capacity (5) were analyzed. Results showed strong alignment in the first-order factor analysis, reducing concerns of standard method variance using the Common Latent Factor (CLF4).
Model Fit
The Confirmatory Factor Analysis Model highlights excellent to acceptable model fit. Key statistics include:
- Goodness of Fit: χ² (12) = 15.253, χ²/df = 1.271 (excellent fit).
- Comparative Fit Index: CFI = 0.961 (above threshold).
- Residuals: SRMR = 0.068, RMSEA = 0.061 (acceptable fit).
Key Relationships
Vision (weight = 0.865) enhances Board Effectiveness. Strategic Thinking (0.553), Reputation (0.609), Objectivity (0.680), and Accountability (0.569) improve Board Independence. The model validates the importance of visionary leadership and strategic governance in selecting effective directors in Namibia.
Key Findings
- Board Effectiveness: Strongly linked to ‘Vision’ (0.865), ‘Leadership’ (0.553), ‘Reputation’ (0.609), and ‘Risk-taking’ (0.453).
- Board Independence: Influenced by ‘Independence of Mind’ (0.680), ‘Constructive Dissent’ (0.457), and ‘Accountability’ (0.569).
Emphasizing ‘independence of mind’ is vital in Namibia’s director selection. This finding addresses the hypothesis 5 which seeks to determine whether board independence affects board effectiveness.
Hypothesis Testing and Model Development
The study identified key factors for constructing a Confirmatory Factor Analysis (CFA) Model using second-order factor analysis. A hierarchical dendrogram refined model relationships, while SPSS AMOS 23 produced a CFA diagram (Figure 5) showing factor connections and addressing research objectives.
Key Findings
- Board Independence significantly enhances Board Effectiveness (estimate = 0.272, p = 0.001).
- Board Cohesiveness has a positive, albeit smaller, impact on Board Effectiveness (estimate = 0.116, p = 0.03).
- Effective Director Selection and Process Attributes contribute notably to Board Effectiveness (estimate = 0.169, p = 0.001). This finding addresses hypothesis 4.
- Core Skills and Fitness of directors are crucial (estimates = 0.906, 0.802, p = 0.001).
- Political Influence positively affects Director Independence and Selection Processes (estimate = 1.443, p = 0.001).
Structural Equation Modeling (SEM) Insights
- Director Independence and Capacity strongly influence selection processes (estimates > 1.378, p = 0.001).
- Effective selection processes rely heavily on selection attributes (estimate = 1, p = 0.001).
Although sample size limitations affected model fit, the study highlights the importance of Board Independence and Cohesiveness in governance.
Qualitative Data Analysis and Results
Data Analysis
Atlas.ti was used to organize and simplify raw text data into variables and categories, applying a hermeneutic framework. This supported explaining or verifying quantitative findings, enhancing the study’s explanatory depth.
Methodological Integrity
The study ensured methodological integrity by maintaining data faithfulness and research relevance (Levitt, 2018). Using the same sample throughout ensured validity, strengthening the findings.
Central Themes
Director selection processes are often well-defined, but in Namibia, the appointing Minister’s authority undermines trust and competency. Political interference discourages qualified individuals from joining State-Owned Enterprise (SOE) boards, weakening governance. Lessons from Chinese SOEs show reducing political control and enhancing board skills improve performance.
Need for Guidelines for Director Selection
Research shows 59% of SOEs lack clear criteria for board appointments, enabling political interference. Effective guidelines should prioritize knowledge, skills, and integrity, fostering professionalism and accountability. Transparency in selection is essential for governance and economic value creation.
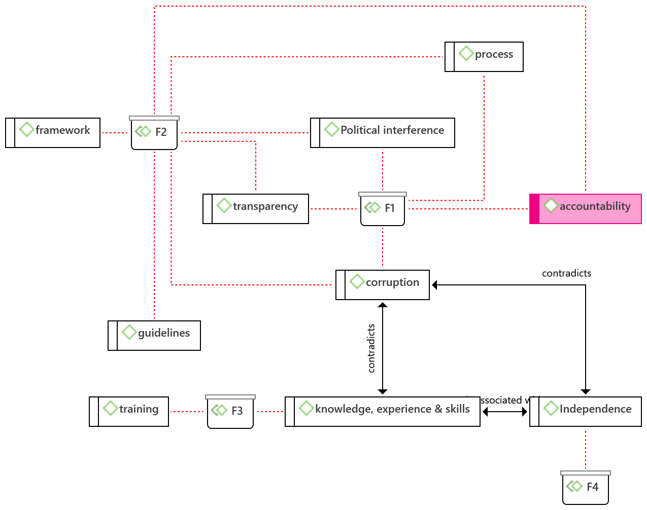
Accountability to Curb Corruption
Corruption in Public Enterprises stems from political interference and weak governance. Strong accountability, director training, and independent oversight can improve ethical governance. Clear, enforced selection processes are critical to addressing systemic issues in Namibia’s SOEs. Figure 6 below summarizes the results of qualitative analysis.
Key: F1 = Process Family
F2 = Guidelines Family
F3 = Knowledge, Experience & Skills Family
F4 = Independence Family
Summary
Namibia’s director selection is plagued by political interference, unclear guidelines, and inadequate governance. Addressing these issues through transparency, accountability, and skills-based criteria is vital for improving SOE performance and fostering trust.
Triangulation of Findings
Triangulation was used to enhance the validity and reliability of research by combining quantitative and qualitative data. Triangulation minimizes bias, strengthens trustworthiness, and cross-verifies results using diverse data sources, methods, and settings. This approach is particularly effective in mixed-methods designs, as it integrates multiple perspectives to achieve a richer understanding of the topic.
Triangulation ensured conclusions drawn from quantitative data were supported by qualitative insights and vice versa. It reduced the risk of errors and systemic bias by incorporating data from a wide range of individuals, teams, and contexts. According to Cresswell, (2015) triangulation enhances interpretive validity, and emphasize its role in ensuring data trustworthiness. Levitt (2018), argues that methodological integrity is revealed only when data fidelity and data utility is achieved through integrating data through triangulation.
Crystallization, a key component of triangulation, was used to validate findings through multiple data collection and analysis methods, creating a nuanced understanding.
Procedures taken in Triangulation
- Develop Quantitative Model: Initial quantitative analysis laid the foundation.
- Conduct Qualitative Analysis and develop a Qualitative Model: Qualitative data were analyzed afterward and a model developed.
- Identify Correspondence: Patterns and discrepancies between datasets were assessed.
- Integrate Findings: Insights were combined to enhance the theoretical framework.
- Refine the Model: Qualitative insights refined variables and constructs.
- Enhance Validity: Ensured models captured complexity while maintaining reliability.
- Justify the Model: Finalized and justified the integrated model.
In conclusion, triangulation not only validated the research but also provided a comprehensive understanding of the phenomenon under study, highlighting its complexity and depth.
The Proposed Governance Model for Director Selection in Namibia
Figure 7 below is the proposed Governance Model for Effective Selection of Directors of PEs in Namibia-a result of the triangulation process.
The document “Governance Model for Effective Board Selection in Namibia’s Public Enterprises” provides a structured framework for selecting board members in Namibia’s public enterprises. Here are the summarized elements regarding its design and practical application:
Design of the Governance Model
- Principles:
- Merit-based Selection: Focus on qualifications, experience, and competency to ensure board effectiveness.
- Diversity: Emphasis on inclusivity to reflect Namibia’s socio-cultural and gender dynamics.
- Transparency: Ensures fairness and accountability in the selection process.
- Stakeholder Engagement: Involves key players like CEOs, line ministries, and independent experts.
- Process Flow:
- Pre-selection Criteria Development: Determining skills and experience needed based on organizational goals.
- Candidate Pooling: Building a database of eligible candidates through outreach and existing records.
- Screening and Shortlisting: Using standardized tools to evaluate candidate suitability.
- Final Selection and Appointment: Carried out by a committee representing diverse stakeholders.
- Tools and Techniques:
- Competency Frameworks: Defining required leadership and governance skills.
- Assessment Methods: Includes interviews, psychometric tests, and performance reviews.
- Monitoring Systems: Track the long-term performance of appointed board members.
Practical Application
- Implementation Steps:
- Policy Adoption: Organizations should integrate the model into their governance frameworks.
- Training for Stakeholders: Equip stakeholders with skills to use the model effectively.
- Technology Integration: Use digital platforms for tracking applications and evaluation.
- Challenges Addressed:
- Reduces nepotism and political interference by emphasizing transparency.
- Addresses skills gaps in public enterprise boards through rigorous competency assessments.
- Promotes accountability by linking board performance to strategic goals.
- Outcome Measurements:
- Enhanced board performance and strategic alignment with enterprise objectives.
- Improved stakeholder trust in governance processes.
- Balanced representation on boards, leading to better decision-making.
CONCLUSIONS AND LIMITATIONS
Conclusions
This study aimed to design a governance model for effective board selection in Namibia’s Public Enterprises, addressing challenges such as political interference, unclear guidelines, and inadequate governance. The findings underscore the importance of integrating job fit and group fit attributes into selection processes, emphasizing core competencies such as independence, ethical integrity, and strategic alignment with organizational goals.
Board independence emerged as a pivotal factor, significantly enhancing board effectiveness through attributes like open-mindedness, accountability, and constructive dissent. The study also highlighted how effective selection processes, rooted in transparency and merit-based criteria, foster trust and professionalism, mitigating the negative impact of political influence.
Quantitative analysis revealed strong correlations between director traits and board performance, with core skills and fitness being critical predictors of success. Qualitative insights reinforced the need for clear, enforceable guidelines that prioritize knowledge, skills, and accountability while reducing political control.
The proposed governance model offers an integrated approach, balancing independence, cohesiveness, and ethical considerations. By addressing systemic issues and promoting transparency, the model aims to improve governance outcomes and enhance the performance of Namibia’s Public Enterprises, contributing to sustainable economic value creation.
Limitations of the Study
- Limited Generalizability
- The study is specific to Namibia’s Public Enterprises and may not be directly applicable to other countries or private organizations due to differences in socio-political and economic contexts.
- Findings derived from Namibian State-Owned Enterprises (SOEs) may not represent broader governance challenges faced by entities in other sectors.
- Sample Size Constraints
- The study’s quantitative analysis faced limitations due to the relatively small sample size, which may reduce the robustness and reliability of statistical findings such as structural equation modeling (SEM).
- A larger sample could have enhanced the generalizability and precision of the results.
- Political Sensitivity
- Political interference in board selection processes posed challenges in obtaining transparent and candid feedback from participants.
- Respondents may have hesitated to provide critical insights, impacting the depth of qualitative analysis.
- Dependence on Secondary Data
- The reliance on existing literature, frameworks, and case studies from other regions (e.g., Chinese SOEs) limits the study’s contextual originality.
- Some secondary data may not fully reflect Namibia’s unique governance and cultural dynamics.
- Subjectivity in Qualitative Analysis
- Qualitative themes, such as perceptions of trust and competency, are inherently subjective and may have been influenced by researcher bias during data interpretation.
- Despite efforts to ensure rigor, findings from interviews and thematic analysis could vary based on different interpretations.
- Narrow Scope on Governance Aspects
- While the study focused on governance, board selection, and effectiveness, it did not deeply explore related factors like financial performance or long-term impact on organizational success.
- Other potential determinants of board performance, such as organizational culture or external economic conditions, were beyond the study’s scope.
- Challenges in Data Availability
- Comprehensive and updated records on SOE board performance, selection criteria, and governance practices were not always available, potentially limiting the study’s depth.
- Missing data could have skewed the analysis or led to incomplete insights.
- Dynamic Nature of Governance Practices
- Governance trends and political environments evolve over time, meaning that the study’s findings and model may require adaptation to remain relevant in the future.
- The study does not account for emerging governance frameworks or potential legislative changes in Namibia.
By acknowledging these limitations, future research can address these gaps, expand the scope, and refine the governance model to improve its applicability and impact.
RECOMMENDATIONS FROM THE STUDY
The following recommendations are put forward together with actionable guidance on practical implementation.
- Develop and Implement Clear Guidelines for Board Selection
- Actionable Guidance:
- Develop a comprehensive, publicly available board member selection framework that outlines clear criteria based on job fit, group fit, and core competencies (independence, strategic alignment, ethical integrity).
- Create a government-appointed committee, independent of political pressures, responsible for overseeing board member selection in public enterprises.
- Establish a transparent process for the recruitment and appointment of board members, including advertisements for positions, open nominations, and selection based on merit and skills rather than political affiliations.
- Practical Implementation:
- Work with the Ministry of Public Enterprises to create a national policy that mandates this framework across all state-owned enterprises (SOEs) to ensure uniformity and transparency.
- Enhance Board Member Independence
- Actionable Guidance:
- Introduce mandatory training for board members on the importance of independence and the role of dissent in fostering effective governance.
- Ensure board members have the freedom to exercise independent judgment without fear of political retribution. This can be facilitated by establishing job protections for board members.
- Encourage board members to declare conflicts of interest and establish clear protocols for handling them.
- Practical Implementation:
- Introduce performance evaluations for board members that assess their independence, accountability, and their ability to challenge the executive’s decisions constructively.
- Ensure that appointments to the board are made on merit rather than political affiliation, and remove political figures from direct involvement in board member selection.
- Strengthen Governance with Transparency and Accountability
- Actionable Guidance:
- Introduce legislation that mandates public disclosure of board appointments, the selection criteria, and the decision-making process to reduce political interference.
- Create an independent oversight body, perhaps a public enterprises commission, tasked with monitoring board operations, performance, and adherence to governance policies.
- Practical Implementation:
- Ensure that all Public Enterprises are required to publish annual governance reports that include the board’s composition, skills assessments, and contributions to organizational performance.
- Introduce public consultations or stakeholder engagement processes during the selection and evaluation of board members to increase transparency and trust.
- Foster a Focus on Core Competencies
- Actionable Guidance:
- Clearly define and prioritize the core competencies required for board members, including independence, strategic thinking, financial expertise, and knowledge of the sector.
- Integrate competency assessments into the selection process, ensuring that prospective board members are thoroughly evaluated based on their qualifications, experience, and alignment with the organization’s strategic needs.
- Practical Implementation:
- Develop an assessment tool that evaluates potential board members based on their core competencies and ensures alignment with the specific needs of each public enterprise.
- Collaborate with professional bodies, such as the Namibian Institute of Corporate Governance, to certify the board selection process and ensure it adheres to best practices.
- Build Professional Development for Board Members
- Actionable Guidance:
- Regularly provide training and capacity-building opportunities for current and potential board members to improve their governance skills, focusing on areas such as ethical decision-making, strategic oversight, and risk management.
- Develop mentorship programs pairing experienced board members with newly appointed ones to enhance governance practices.
- Practical Implementation:
- Establish a formal governance training program in collaboration with national institutions like the Namibia Institute of Public Administration and Management (NIPAM) to equip board members with necessary tools to improve their performance and contribute effectively to the enterprise.
- Mitigate Political Interference
- Actionable Guidance:
- Legislate a clear separation of powers between political authorities and board operations, ensuring that the appointment process is merit-based and transparent.
- Introduce a term limit for board members to reduce the influence of any single political entity or individual over the long term.
- Practical Implementation:
- Develop a legal framework that limits political involvement in the day-to-day operations of SOEs, ensuring that board decisions are made independently.
- Create a standing committee within Parliament tasked with reviewing the performance of boards and ensuring that political interference is minimized.
- Monitor and Evaluate Board Performance
- Actionable Guidance:
- Implement a formal evaluation system that regularly reviews board performance against set criteria, including contribution to strategic goals, financial performance, and adherence to ethical standards.
- Establish key performance indicators (KPIs) for boards, focusing on both the process (i.e., transparency, independence) and the outcomes (i.e., enterprise performance, risk management).
- Practical Implementation:
- Use external auditors or governance consultants to assess the performance of public enterprise boards and recommend improvements.
- Develop a dashboard for public enterprises that tracks the performance of boards in real-time and makes this data available to the public to increase accountability.
- Promote Stakeholder Engagement and Trust
- Actionable Guidance:
- Encourage boards to engage with stakeholders, including employees, customers, and the broader public, to gather feedback and improve decision-making.
- Implement feedback mechanisms such as surveys, town halls, or focus groups, ensuring stakeholders’ voices are heard in governance matters.
- Practical Implementation:
- Require boards to publish stakeholder engagement reports that summarize feedback received and how it has influenced board decisions.
- Organize annual meetings where stakeholders can directly interact with board members, promoting openness and transparency.
By focusing on these recommendations, Namibia can enhance the governance framework for Public Enterprises, ensuring boards are more effective, independent, and aligned with the strategic goals of their organizations.
RECOMMENDATIONS FOR FUTURE STUDIES
Future research directions in the field of board selection and governance in Namibia’s Public Enterprises could address the evolving challenges and opportunities, with specific attention to the socio-political context and organizational dynamics. Below are some suggestions with concrete methodologies for future studies:
- Impact of Political Interference on Board Effectiveness
- Research Question: How does political interference in board selection affect board performance and decision-making processes in Namibia’s Public Enterprises?
- Methodology:
- Qualitative Approach: Conduct in-depth interviews with board members, senior executives, and government officials to gather perceptions on political interference. Use thematic analysis to identify recurring patterns and challenges.
- Case Studies: Focus on a few Public Enterprises where political interference has been particularly evident, analyzing their governance structures and performance metrics over time.
- Document Analysis: Analyze public records, appointment procedures, and historical governance decisions to assess the influence of political factors on board effectiveness.
- Effectiveness of Merit-Based Selection vs. Political Appointment
- Research Question: What is the comparative impact of merit-based board selection versus politically appointed boards on the performance of Public Enterprises?
- Methodology:
- Quantitative Approach: Conduct a longitudinal study comparing the performance of Public Enterprises with merit-based boards versus politically appointed boards, using financial performance data, governance ratings, and other relevant KPIs.
- Survey: Survey a sample of board members, executives, and key stakeholders within Public Enterprises to measure the perceived effectiveness of merit-based vs. politically influenced selection.
- Regression Analysis: Use statistical techniques (e.g., multiple regression) to explore correlations between selection methods and performance outcomes.
- Longitudinal Study on Board Member Independence and Enterprise Performance
- Research Question: How does board member independence (measured through voting behavior, decision-making, and accountability) influence the long-term performance of Public Enterprises?
- Methodology:
- Longitudinal Quantitative Study: Track the performance of selected Public Enterprises over an extended period, correlating changes in board independence (e.g., term limits, introduction of independent directors) with key financial and governance outcomes.
- Panel Data Analysis: Utilize panel data techniques to account for variations over time and between different enterprises.
- Interviews and Surveys: Collect qualitative data from board members and senior management to understand the impact of independent decision-making on operational and financial outcomes.
- Development and Validation of a Board Competency Framework
- Research Question: What are the essential competencies required for board members to effectively govern Public Enterprises in Namibia, and how can they be measured?
- Methodology:
- Delphi Method: Use a panel of experts (e.g., experienced board members, governance consultants) to reach a consensus on the key competencies required for effective governance in the Namibian context. This can be followed by an iterative process to refine the competency framework.
- Factor Analysis: Conduct exploratory and confirmatory factor analysis on a competency survey to identify underlying dimensions of board effectiveness, such as strategic alignment, financial expertise, and leadership ability.
- Case Studies: Investigate successful Public Enterprises to understand the competencies of high-performing boards and compare them to less successful counterparts.
- The Role of Ethical Integrity and Accountability in Governance
- Research Question: How do ethical integrity and accountability influence decision-making and performance within boards of Public Enterprises in Namibia?
- Methodology:
- Qualitative Approach: Conduct case studies and in-depth interviews with board members, auditors, and external stakeholders to explore perceptions of ethical behavior and its impact on board decisions.
- Ethnographic Study: Observe board meetings and decision-making processes to understand how ethical dilemmas are handled in practice, and how transparency and accountability mechanisms are enforced.
- Survey: Administer surveys to a wider sample of board members, managers, and employees to quantify the role of ethical behavior and accountability in board operations and outcomes.
- Governance Model Effectiveness Across Different Public Enterprises
- Research Question: How effective is the proposed governance model (balancing independence, cohesiveness, and ethical considerations) across different types of Public Enterprises in Namibia (e.g., utility companies, state-owned banks)?
- Methodology:
- Comparative Case Study: Select a diverse set of Public Enterprises and apply the governance model to assess its impact across different industries. Compare governance performance using both qualitative and quantitative metrics.
- Mixed-Methods Approach: Use a combination of qualitative interviews with board members and quantitative performance data (e.g., financial outcomes, stakeholder satisfaction, internal audits) to evaluate the effectiveness of the governance model.
- Focus Groups: Conduct focus groups with board members and staff from different enterprises to understand how the governance model is perceived in practice and identify barriers to implementation.
- Impact of Board Diversity on Governance and Organizational Performance
- Research Question: How does diversity in board composition (gender, age, expertise, cultural background) influence the governance and performance of Public Enterprises in Namibia?
- Methodology:
- Quantitative Study: Use demographic data of boards (gender, age, professional background, etc.) and correlate these with performance metrics (financial performance, board meeting attendance, etc.).
- Content Analysis: Analyze board meeting minutes and decision-making processes to identify how diversity influences board dynamics, decision quality, and organizational outcomes.
- Survey: Survey board members, executives, and employees to understand the perceived value of diversity in enhancing governance effectiveness and decision-making.
- Governance Mechanisms and Their Impact on Stakeholder Trust
- Research Question: What are the most effective governance mechanisms (e.g., board evaluations, stakeholder engagement) in building stakeholder trust in Namibia’s Public Enterprises?
- Methodology:
- Case Study Analysis: Study Public Enterprises with high levels of stakeholder trust and examine their governance practices, such as regular board performance evaluations and stakeholder engagement initiatives.
- Survey: Administer surveys to stakeholders (e.g., employees, customers, government officials, and the general public) to assess their perceptions of governance practices and their trust in the organization.
- Structural Equation Modeling: Use SEM to analyze the relationships between governance mechanisms (e.g., transparency, accountability, stakeholder communication) and stakeholder trust.
By focusing on these future research directions, scholars can build upon the existing governance framework, further refine the board selection and governance models for Public Enterprises in Namibia, and contribute to the broader understanding of governance dynamics in emerging economies.
REFERENCES
- Adegbite, E., & Nakajima, C. (2021). Corporate governance in Africa: Assessing implementation and ethical perspectives. Journal of Business Ethics.
- Agyemang, G., & Castellini, M. (2019). Challenges in implementing corporate governance in public sector enterprises: A case study from Ghana. Journal of Accounting in Emerging Economies.
- Assenga, M. P., Aly, D., & Hussainey, K. (2018). The impact of board characteristics on the financial performance of Tanzanian firms. Corporate Governance: The international journal of business in society.
- Banfield, E.C. (2024) Political Influence: Oxford Academy.
- Boeing, L., & Mwesigwa, D. (2022). State-owned enterprises in Africa: Governance and policy practices. Journal of African Business.
- Boadi, I., & Osarfo, D. (2019). Diversity and return: the impact of diversity of board members’ education on performance. Corporate Governance: The International Journal of Business in Society.
- Creswell, J. (2015). Educational Research: Planning, Conducting, and Evaluating Quantitative and Qualitative Research. New York: Pearson.
- Creswell, J. W., & Creswell, J. D. (2017). Research design: Qualitative, quantitative, and mixed methods approaches. Sage publications.
- Darmadi, S. (2013). Board members’ education and firm performance: evidence from a developing economy. International Journal of Commerce and Management.
- Elms, N., Nicholson, G., & Pugliese, A. (2015). The importance of group-fit in new director selection. Management Decision.
- Gaskin, J.E (2022). CFA – Gaskination Stat Wiki
- Grant, P., & McGhee, P. (2017). Personal moral values of directors and corporate governance. Corporate Governance: The International Journal of Business in Society.
- Grove, S.K., Gray, J.R. and Burns, N. (2015) Understanding Nursing Research, Building Evidence-Based Practice. 6th Edition, Elsevier, Philadelphia.
- Hopkins, M. M., O’Neil, D. A., & Williams, H. W. (2007). Emotional intelligence and board governance: Leadership lessons from the public sector. Journal of managerial psychology.
- Kanyane, M. H., & Sausi, K. (2019). Public enterprise governance: The role of boards in service delivery in developing economies. African Journal of Public Affairs.
- Kyere, M., & Ausloos, M. (2020). Board composition and firm performance: Evidence from Sub-Saharan Africa. Heliyon.
- Le Mire, S., & Gilligan, G. (2013). Independence and independent company directors. Journal of Corporate Law Studies, 13(2) 443-475.
- Levitt, H. M., Bamberg, M., Creswell, J. W., Frost, D. M., Josselson, R., & Suárez-Orozco, C. (2018). Journal article reporting standards for qualitative primary, qualitative meta-analytic, and mixed methods research in psychology: The APA Publications and Communications Board task force report. American Psychologist, 73(1) 26.
- Mbo, M., & Adjasi, C. (2017). Performance of SOEs: Evidence on Botswana Telecommunications Corporation. International Journal of Social Economics.
- Ministry of Public Enterprises, (2021). Media Launch E-Recruitment Database Portal 2021: Launch Address by: Leon Jooste, Minister of Public Enterprises 25th February 2021.
- Musacchio, A., & Lazzarini, S. G. (2021). Corporate governance and accountability in state-owned enterprises: A comparative study. Global Policy.
- Muthoni, L., & Muturi, W. (2021). Board diversity and public sector performance: Evidence from African state-owned enterprises. International Journal of Public Administration.
- Namibia Fact Check http://namibiafact check.org.na
- Nordberg, D., & Booth, R. (2019). Evaluating the effectiveness of corporate boards. Corporate Governance: The International Journal of Business in Society.
- Ntim, C. G., & Soobaroyen, T. (2020). Enhancing corporate governance in public enterprises: A South African perspective. Public Management Review.
- Osei, K. A., & Owusu, A. (2020). The role of board committees in enhancing corporate governance: Evidence from African firms. African Development Review.
- Sanda, A. U., & Mikailu, A. S. (2019). Governance reforms and performance of public enterprises in developing countries. Journal of Developmental Entrepreneurship.
- Sifile, O., Suppiah, S. D., Bhebhe, T. B., & Chavunduka, D. (2015). Attributes of Non-Executive Directors: An Exploratory Study of Selection Processes of Board Members in Zimbabwe. ADRRI Journal (Multidisciplinary) 25(3) 1-18.
- Simpson, S. N. Y. (2014). Boards and governance of state-owned enterprises. Corporate Governance.
- Steyn, R. (2017). How many items are too many? An analysis of respondent disengagement when completing questionnaires.
- Tricker, B. (2020) The evolution of corporate governance. Cambridge University.
- Tricker, R. B., & Tricker, R. I. (2015). Corporate governance: Principles, policies, and practices. Oxford University Press, USA.
- Van den Berghe, L. A. A., & Baelden, T. (2005). The complex relation between director independence and board effectiveness. Corporate Governance: The international journal of business in society, 5(5) 58-83.
- Weylandt, M. (2016). SOE Governance in Namibia: Will a hybrid system work? Institute for Public Policy Research, Briefing Paper, 8-9.
- Withers, M. C. et al. (2012) A multidisciplinary review of the director selection literature. Journal of Management, 38(1): 243-277.





