Enhancing Supply Chain Resilience in the Nigerian Hospitality Industry
- Nubi Achebo
- 251-270
- Jul 26, 2025
- Supply Chain Management
Enhancing Supply Chain Resilience in the Nigerian Hospitality Industry
Nubi Achebo
Nigerian University of Technology and Management Apapa, Lagos Nigeria
DOI: https://dx.doi.org/10.47772/IJRISS.2025.90700018
Received: 18 June 2025; Accepted: 25 June 2025; Published: 26 July 2025
ABSTRACT
Introduction:
The Nigerian hospitality industry faces significant challenges that limit its resilience and ability to navigate uncertainty. These include high-security expenses, a lack of electricity, and real estate improprieties. Global supply chain disruptions, such as the recent COVID-19 pandemic, have highlighted the need for resilience in supply chain management. Abstract: This study investigates various factors influencing the strength of hospitality-based supply chains in Nigeria, particularly during crises.
Methodology:
The study uses Structured Equation Modeling (SEM) to identify significant supply chain resilience factors. It examines how relational competencies, organizational readiness, and cross-sector collaboration contribute to the sector’s resilience to shocks and ability to continue functioning.
Results and Discussion:
The results indicate that low levels of awareness and unsound crisis management strategies constrain the sector’s resilience. Supply chains with a higher degree of cross-organizational collaboration serve customers better and absorb shocks more effectively. Moreover, contingency planning, workforce training, and data-driven decision-making are the three major drivers of supply chain robustness.
Conclusion:
This study reinforces the vital role of integrated crisis-management strategies in building resilience in Nigeria’s hospitality sector. Structured contingency planning, collaborative network improvements, and leveraging data analytics can help the industry manage uncertainties and ensure sustainability.
Keywords: Supply Chain Resilience, Contingency Planning, Hospitality, Innovation, Nigeria
INTRODUCTION
Challenges in Nigeria’s hospitality industry have significantly diminished operational capacity. These challenges include inadequate power supply, high-security costs, the pervasiveness of unwholesome real estate practices, denting the industry’s resilience, and adaptive capability to crises. Over the past few years, supply chain resilience has appeared to be crucial and significantly influenced by the recent global COVID-19 pandemic disruptions that have exposed vulnerable planning and control within the hospitality industry (Golan et al., 2020; Tasnim et al., 2022).
A good supply chain can plan disruptions, respond to them, and recover. This is the capability of an organization to deal with disruptions. It cuts across dimensions such as agility and robustness, which are prerequisites for sustained operation in turbulent environments (Wieland & Wallenburg, 2013; Aslam et al., 2020). Poor awareness of and adherence to clear-cut contingency planning in the Nigerian hospitality industry remain significant obstacles to resilience (Queiroz et al., 2022; Manathunge et al., 2021). Organizations often underestimate the complexities of crisis management, resulting in a lack of preparedness and response strategies (Manathunge et al., 2021). This gap in understanding affects capital allocation and investment decisions and worsens industrial vulnerability (AlBattat et al., 2013; Ambulkar et al., 2024; Zhang et al., 2023).
Additionally, relational capabilities across the supply chain are essential for building resilience. The more complementary stakeholders are, the better they can absorb a shock by helping deliver services (Scholten & Schilder, 2015; Wieland & Durach, 2021). According to the literature, building strong relationships with other supply chain partners and cultivating effective communication channels are good predictors of higher performance and recovery (Liu & Chin, 2021; Remko, 2020). This is particularly crucial for the hospitality industry, which, as a customer-oriented sector, must respond quickly and adaptively to maintain a competitive edge (Pettit et al., 2013).
In addition to the abovementioned challenges, hotel managers must create all-encompassing contingency plans that include the knowledge gained from previous disruptions. One is the provision of training and awareness programs on supply chain dynamics and resilience (Mittal & Sinha, 2021; Machuki et al., 2023). The application of technology and data analytics provides accurate information for disruption predictions that inform organizational strategies (Birkie et al., 2014; Lohmer et al., 2020). Adapting to a more integrated supply chain management system would help Nigerian hospitality players effectively navigate the complexity of their operational challenges.
The base for a resilient supply chain resides at the design level, which requires inappropriate contingency planning at the design level. The necessary activities include risk identification, likelihood assessment, and impact assessment (Mehrjoo & Pasek, 2013; Tummala & Schoenherr, 2011). Studies indicate that diversified organizations with supply chains (across suppliers, customers, and products) are prepared to mitigate the negative impacts of unforeseen disruptions, which translates to improved overall performance (Wang et al., 2023). Moreover, blockchains and digitization technologies can enhance supply chain methodological analysis and verification, supporting a reactive logistics approach during a crisis (Kaur et al., 2015)
Finally, adequate contingency planning and management systems must be in place and function effectively to ensure the agility of global supply chains, given a world full of unknowns. Supply chain resilience and adaptability allow them to survive disruptions and even win adversity, ensuring sustainability and long-term success (Aloui et al., 2021).
Research Problem and Objectives
Supply chain resilience has emerged as a new phenomenon that is an integral component of supply chain management, especially in environments with various environmental challenges and marketplace uncertainties (Mukucha & Chari, 2022). One of the most significant ways to improve supply chain resilience is contingency planning and management. This allows companies to mitigate the worst effects of unforeseen events and have backup plans (Reynolds, 2024). Despite the widely discussed aspects of contingency planning and management in the supply chain literature, there is a dearth of research on how these can be integrated into supply chain processes.
Several studies have explored the key determinants that significantly impact contingency planning and management’s ability to enhance supply chain resilience. Mukucha & Chari (2022). Building resilience and emphasis on the need for supply chain redundancy, as evidenced by calls for safety stock and a broader supplier base, would provide some insights into this phenomenon (Mukucha & Chari, 2022); Gružauskas and Vilkas (2017) revealed that collaboration, flexibility, redundancy, and integration capabilities enhance supply chain resilience.
Several studies have also emphasized characteristic relationships between supply chain resilience and various factors. Siagian et al. (2021) observe that supply chain integration facilitates improved business performance by allowing resilience, flexibility, and innovation in the context of operations. Second, Atadoga et al. (2024) found that supply chain agility simplifies resilience and emphasizes the value of agility in promoting resilience.
Research Questions
Contingency planning is against shocking events (Reynolds, 2024). This readiness is critical to avoid unexpected interruptions and maintain the business as usual. Redundancy, flexibility, and visibility are ways to enhance supply chain resilience (Mukucha & Chari, 2022). Implementing these factors while creating resilience in supply chains enables organizations to tackle unforeseen eventualities and maintain stable operations.
- What factors affect contingency planning and preparedness in Nigerian hospitalities? The reasons for all the external events and changes are explained.
- What factors affect the efficiency of supply chain management and in particular, the continuity of business operations?
- Are communication and other interactions among stakeholders important in the resilience of Nigerian hospitality organizations?
- How do economic and political risk factors affect contingency planning and supply chain resilience in Nigeria’s hotel industry?
- What are the best practices adopted by successful players within the Nigerian hospitality business regarding contingency planning and supply chain management?
Hypothesis 1: There is no significant relationship between demand forecasting and supply chain resilience in Nigeria’s hospitality industry.
Hypothesis 2: Strategic and dual outsourcing do not contribute significantly to supply chain resilience in the Nigerian Hospitality Industry..
Hypothesis 3: Technology integration does not significantly affect the effectiveness of supply chain resilience in Nigeria’s hospitality industry.
This study opted for Structural Equation Modeling (SEM) to unravel the issues surrounding effective contingency planning and management and ensure all-inclusive supply chain resilience with specific reference to the landscape of the Nigerian hospitality industry. This study opted for SEM analysis because of its capacity to model complex relationships between the observed and latent constructs. This approach involves several steps, including data collection, preparation, model specification, estimation, evaluation, and interpretation, to explain a complete list of factors affecting supply chain resilience through disruptions (Zhao,2018)
Based on previous studies, Farhat and Benson (2016) proposed a methodological framework that links risk assessment to corrective actions with collaborative contingency planning, and it is in compliance that paves the way for the generation of adequate contingency plans in hospitality. Kamalahmadi and Parast (2015) also found that using supplier production capacity flexibility can contribute to building agility in supply chains, which is important in combating disruptions in the Nigerian hospitality industry.
LITERATURE REVIEW
Supply chain networks operate as systems in which businesses are functionally configured and rely on one another to perform optimally. Therefore, business continuity and resilience are the key attributes without which a supply chain will fall. Li et al. (2017) claimed that the pernicious effects of failure to have a business continuity plan or an existing one that is ineffective are existential, denying companies the opportunity to successfully mitigate the impacts of disruptive threats and maintain essential operational services. Brandon‐Jones et al. (2017) agree with this position, positing that a key aspect of organizational preparedness is contingency planning in supply chain capabilities in advance, thus enabling a quick response when delivering products or services to customers during disruption. Specifically, supply chain preparedness affects firms’ financial performance and overall supply chain resilience (Ji & Hong, 2014).
Resilience in supply chains involves the development of contingency plans that specifically identify, monitor, and mitigate unanticipated risks, as disruptions are endemic to global supply chains (Azadegan et al., 2019; Yin & Ran, Visibility in the supply chain is crucial to creating resilience, which requires bringing internal and external intelligence together to support supply chain coordination.
Background and Rationale
According to Sule et al. (2022), the Nigerian hospitality industry is exposed to several risks, such as security threats, including terrorism (Gasu, 2014), communal clashes, and kidnappings that threaten its operations, reputation, and bottom lines. Hence, this risk calls for formulating robust contingency planning and management remedies to reinforce resilience in the supply chain system (Al-Ayed & Al-Tit, 2023). The sector’s contribution to the Nigerian economy signals that disruption, if any, should be controlled by ensuring that individual responsibility plays the circumspection role it ought to play (Bello & Bello, 2021).
History of Hospitality in Nigeria
The Nigerian hospitality market has experienced remarkable growth and development, primarily due to factors such as the oil boom in the 1970s, demographic shifts (due to high population growth), and the emergence of the middle class. This increment brought about the need for more quality services in tourism and hospitality, which led to the establishment of standard international hotels, especially within urban centers (Nwosu, 2016; Adeola and Ezenwafor, 2016). This sector development was a slow process from the 1970s to the mid-1990s, with some setbacks caused by the political and economic climate of the time.
Nevertheless, Nigeria’s hospitality industry has expanded significantly since 2000 due to economic liberalization, privatization, and international business (Nwosu, 2016). This foreign investment inflow boosted Nigerian hotel industry growth and now brings big names, such as Sheraton, Hilton, and Radisson Blu, to continue to trend (Dharmawan et al., 2018). Significant marketing efforts, efficient operations, and attracting foreign tourists with favorable prepaid agreements packaged with airlines/tour operators are common attributes of chain hotels (Assaf & Barros, 2013). Second, the government has been an enormous promoter of growth in the sector by introducing new hotel properties with tax incentives and improving infrastructure to sustain the growing number of tourists (Nwosu 2016).
Hospitality is vital to display and promote Nigeria’s rich cultural heritage and values (Adeola, 2016). For the hospitality industry in Nigeria to grow, human capital development is critical, as it is a combination of human, cultural, and natural resources (Adeola 2016). Although an everyday anecdote, the warmth and vibrancy of Nigerian hospitality bring this experience together for their locals and visitors, leaving indelible and enduring expertise in their collective memory.
Theoretical Perspectives
In modern industry, supply chain management (SCM) is an essential strategic competitive driver rather than a traditional cost control mechanism for management. Globalization is the primary driver of this transformation, as JIT strategies and lean manufacturing practices have increased in efficiency and complexity, resulting in additional vulnerability to disruptions. Supply chains are complex but dynamic networks that exist only through adaptive risk management (Wieland & Wallenburg 2012; Sodhi et al. 2012)
SCM complexity is further compounded by the need for organizations to adjust speed to rapidly changing market and supply environments. According to Wieland and Wallenburg (2012), successful supply chain risk management involves understanding the complex structure and behavior of a global organization’s supply network (Wieland & Wallenburg, 2012). Furthermore, Sodhi et al. (2012) emphasized the importance of evaluating different risk factors in supply chain management, pointing to the need to adopt a holistic approach and thus move away from the traditional approach.
Ivanovska et al. (2021) and Zhan and Lu (2021) point out the fragile nature of the global supply chain system until the pandemic, leading to better coordination in risk management, planning, and execution development. Successful contingency plans tend to significantly improve supply chains’ ability to withstand specific disruptions, thus maintaining smooth operation (Salamai et al., 2019; Gupta & Sahu, 2014).
Partnerships within network partners help to create robust and agile supply chains, thus reducing risk and improving efficiency. This dimension, as indicated by (Zhao & Luo, 2013) can work in combination with a complete supply chain management system that facilitates responsiveness and efficiency and ultimately improve functioning (Zhao & Luo, 2013). This type of collaboration is crucial for developing a holistic strategy that reflects the common interests of all stakeholders in the supply chain and increases overall resilience (Chatzoudes & Chatzoglou, 2014).
Contingency Planning and Management
Emergency preparedness and response, including hospitality contingency planning and disaster management, are important aspects that should be considered in all industries. The hospitality industry must deal with numerous crises, such as natural calamities or unexpected events. Therefore, the importance of successful crisis management planning should not be underestimated (Fung et al., 2020). The COVID-19 outbreak highlighted the ways that the hospitality industry must manage a foundational crisis, particularly with how organizations should respond and act on survival/recovery strategies (Ņikadimovs & Rodčenkova, 2021; Boomkamp & Vermolen, 2021). Crisis management refers to a series of methods for organizations to survive and compete better in today’s business environment, including reactive and proactive strategies (Liu et al., 2015). These results indicate the need for enhanced readiness in various sectors, with much work showing that many enterprises do not have detailed disaster recovery and response plans (DRRP) (Li et al., 2021). Personal attributes and enterprise-related characteristics determine effective post-crisis recovery, highlighting the need to master individual and organizational aspects (Li, et al., 2021).
Supply Chain and Contingency Planning in the Hospitality Business
Supply chain management is essential for hospitality organizations to initiate activities that extend from production to liquidation, boost consumer relationships, and optimize market share (Ghaeli, 2017). Ghaeli (2017) found that effective SCM can yield advantages and become highly responsive to customer demand, thereby reducing lead times and increasing flexibility. The process must incorporate material and information flows between supply chain partners (Patidar, 2018). Organizations must understand the different stages of the supply chain process and ensure they are delivered to end users on time and effectively (Wu, 2017).
Campiranon & Scott (2014) pointed out that the Nigerian hospitality sector is plagued with crisis and disaster response problems given the identified weaknesses in existing theoretical systems and models of organization and control. These shortcomings are barriers to effective crisis management and sustainability. One major cause of this shortfall could be the underutilization of a hospitality form of contingency planning []Bello and Bello, 2021. The call for increased focus on contingency planning in the Nigerian hospitality industry, as well as any other, is to safeguard against potential threats that could weaken its ability to manage risks and improve resilience as events unfold and neighboring treaties bundle up.
METHODOLOGY
Structural equation Modelling (SEM) provides flexibility for researchers to analyze both observed and latent variables, taking into account errors and offering a holistic view of the underlying theoretical model. This approach is especially beneficial for studies designed to test theoretical models through systematic data collection, as it provides accurate estimates of the relationships between variables (Tilahun, 2023). PLS-SEM is preferred because of its ability to effectively handle small sample sizes and its adaptability, which does not require normal data skewness, making it an appropriate approach for studies with targeted data features (Kathayat, 2023).
SEM, particularly PLS-SEM, was adopted for this study because it allows for a detailed examination of the relationships between variables, confirming theoretical models to find the correct relationships between the variables. This study establishes a model of the relationships between these variables using structural equation Modeling (SEM). It explores how demand planning, strategic and dual sourcing, and technology integration interact to support general supply chain performance and resilience. SEM provides a framework for predicting the direct and indirect effects of variables and can offer greater insight into the complex relationships within the supply chain. Additionally, SEM allowed the study to assess the validity of the proposed theoretical model by analyzing the fit between the model and empirical data.
Data Collection & Cleaning
This study utilized a purposeful sampling strategy targeting individuals with expertise in the hospitality business to ensure the data were accurate and reliable. Fifty respondents were selected based on the statistical guidelines for SEM. Primary data were collected using a structured Likert-scale questionnaire distributed electronically through Google Forms to maximize coverage (Novitasari & Augustia, 2021).
Data cleaning and preprocessing are the key steps for ensuring quality and analyzing data integrity. This process detects and responds to missing results, outliers, and inconsistencies (Martinez-Mosquera and Luján-Mora 2017). Statistical outlier detection is used to efficiently clean data, such as pattern matching, clustering, and data mining (Martinez-Mosquera & Luján-Mora, 2017). Furthermore, data cleaning involves identifying and removing poverty data,” which forms the backbone of data analysis and management (Guo et al., 2023).
FINDINGS
Supply chain resilience (SCR), particularly amid external disruptions and limited contingency planning research, is a critical operational concern in Nigeria’s hospitality industry. This study explored the determinants of adequate contingency planning and supply chain resilience. Using qualitative and quantitative data were triangulated to analyze key factors such as demand forecasting (DEF), strategic and dual sourcing (SDS), and technology integration (TEI). This study offers insights into resilience practices tailored to the hospitality sector’s complex and dynamic environment.
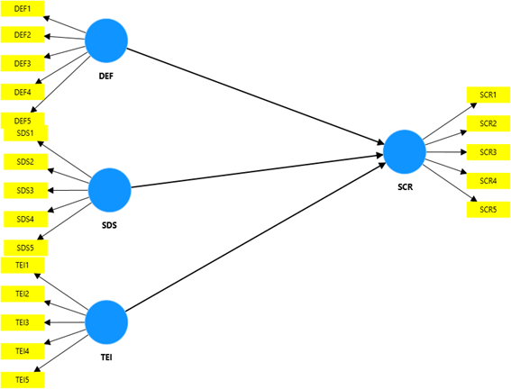
This chapter presents the results and findings of research on contingency planning, supply chain management, and resilience in the Nigerian hospitality industry. This chapter begins by examining the measurement model, indispensable for validating and demonstrating the constructs’ reliability. The second part models the relationships between the latent variables as a structural model. This study applied structural equation Modeling (SEM) to quantitatively assess the causal relationships between various latent demand and supply constructs: supply chain resilience, demand forecasting, strategic sourcing, and technology integration.
Descriptive Statistics
The sample comprises 50 supply chain decision makers (there is one incomplete dataset) from four- and five-star hotels in Lagos, Nigeria. The table below highlights the sample profile.
| Variable | Label | N | % |
| Age | 23-35 Years | 14 | 28.6 |
| 35-45 Years | 20 | 40.8 | |
| 46 Years Above | 15 | 30.6 | |
| Education | Bachelors | 24 | 49 |
| Masters | 24 | 49 | |
| Doctorate | 1 | 2 | |
| Sector | Accommodation | 28 | 57 |
| Food and Beverage | 31 | 63.3 | |
| Recreation and Leisure | 14 | 28.6 | |
| Events and Meeting | 17 | 34.7 | |
| Travel and Tourism | 9 | 18.4 | |
| Work Experience | 5-10 Years | 18 | 36.7 |
| 11-20 Years | 19 | 38.8 | |
| 21 Years Above | 12 | 24.5 |
Diagram 4.1: Descriptive Statistics
Measurement Model
The measurement model was evaluated for reliability and validity using the following assessments:
Construct reliability was measured using Cronbach’s alpha and Composite Reliability (CR), both indicating internal consistency.
Convergent validity was established through Average Variance Extracted (AVE), showing how well the indicators represented their constructs.
Discriminant validity was tested using the Heterotrait-Monotrait Ratio (HTMT) and cross-loadings, which confirmed that the constructs were distinct.
The latent variables studied include:
SCR: Supply Chain Resilience
DEF: Demand Forecasting
SDS: Strategic and Dual Sourcing
TEI: Technology Integration
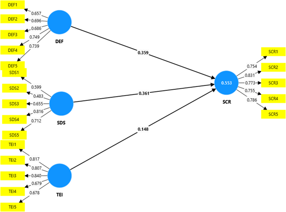
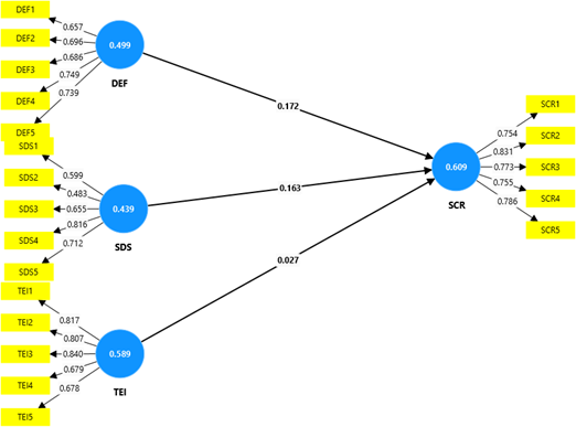
The outer loadings of the items were examined, revealing that most constructs (DEF, SCR, and TEI) had acceptable loadings above 0.7, signifying strong representation. However, SDS exhibited variability, with some items showing lower loadings (e.g., SDS2:0.483), suggesting areas for potential refinement.
Structural Model Results
The structural model evaluated the relationships between the latent variables:
DEF (Demand Forecasting) → SCR (Supply Chain Resilience): A significant positive relationship with a path coefficient of 0.359. This indicates that better demand forecasting enhances supply chain resilience.
SDS (Strategic and Dual Sourcing) → SCR: Another significant positive relationship (coefficient = 0.361) highlights the importance of sourcing strategies for supply chain resilience.
Technology Integration (TEI) → SCR: The relationship was insignificant (coefficient: 0.148), implying that technology integration has a relatively minor impact on supply chain resilience.
Multi-Group Analysis (MGA)
Multi-Group Analysis (MGA) results reveal that both demand forecasting (DEF) and strategic sourcing (SDS) have moderate and positive effects on supply chain resilience. By contrast, the impact of technology integration (TEI) is weaker, suggesting that its contribution may not be as impactful in isolation. This indicates that the role of technology might be more supportive when combined with other resilience strategies, such as forecasting and sourcing.
Effect Size and Variance Inflation Factor (VIF)
Effect Size (f²): The effect sizes of DEF (0.172) and SDS (0.163) on SCR were medium, whereas TEI (0.027) had a small effect size. This further confirms that demand forecasting and sourcing influence resilience more than technology integration.
Variance Inflation Factor (VIF): All VIF values (DEF, 1.673; SDS, 1.782; TEI, 1.802) were below five, indicating minimal multicollinearity and confirming that the predictors were sufficiently independent.
Goodness of Fit
The model fit indices include:
Standardized Root Mean Square Residual (SRMR): 0.107, indicating marginal fit.
The Normed Fit Index (NFI) was 0.534, suggesting that while the model is reasonable, further refinement might improve its fit.4.17.8 Conclusion
This study demonstrates that demand forecasting and strategic sourcing are the key drivers of supply chain resilience in Nigeria’s hospitality industry. Although technological integration is important, its role seems less direct and may require better alignment with other factors. These findings underline the importance of accurate demand forecasting and supplier diversification to enhance resilience to disruptions, especially in the hospitality sector, which is prone to external risks.
Diagram 1: Structural Equation Model
Path Coefficients Explanation
DEF -> SCR (0.359)
The path from DEF to SCR is positive, with a path coefficient of 0.359. The 95% confidence interval ranged from 0.083 to 0.62, which did not include zero, suggesting that the relationship was statistically significant.
SDS -> SCR (0.361):
The path from SDS to SCR is also positive, with a coefficient of 0.361. Again, the confidence interval is 0.056–0.67, excluding zero, indicating that this path is significant.
TEI -> SCR (0.148):
The path coefficient for TEI to SCR is 0.148, but the confidence interval ranges from -0.293 to 0.458, which
includes zero. This finding suggests that the relationship between TEI and SCR is not statistically significant, indicating no substantial evidence supporting this link in the model.
| Path | Original Sample (O) | Sample Mean (M) | 2.50% CI | 97.50% CI |
| DEF → SCR | 0.359 | 0.344 | 0.063 | 0.608 |
| SDS → SCR | 0.361 | 0.377 | 0.083 | 0.696 |
| TEI → SCR | 0.148 | 0.164 | -0.22 | 0.513 |
Diagram 2: Coefficient Path
Measurement Model
- Reliability and Validity: Constructs demonstrated adequate reliability (e.g., Cronbach’s alpha > 0.7) and convergent validity (e.g., AVE > 0.5, for SCR and DEF).
- Outer Loadings: DEF, SCR, and TEI exhibited acceptable indicator loadings, whereas SDS showed variability, suggesting a potential refinement.
Structural Model
| Cronbach Alpha | (rho_a)
Composite reliability |
(rho_c)
Composite reliability |
Average variance extracted (AVE) | |
| DEF | 0.748 | 0.749 | 0.832 | 0.499 |
| SCR | 0.841 | 0.851 | 0.886 | 0.609 |
| SDS | 0.671 | 0.707 | 0.792 | 0.439 |
| TEI | 0.826 | 0.845 | 0.877 | 0.589 |
Diagram 3 AVE (Average Variance Extracted)
- Demand Forecasting (DEF) positively impacts SCR with a medium effect size (f² = 0.172, path coefficient = 0.359). Robust forecasting enhances resilience by enabling proactive responses to market dynamics.
- Strategic and Dual Sourcing (SDS) also contributed significantly to SCR (f² = 0.163, path coefficient = 0.361). Diversifying supplier bases strengthens supply chain continuity during disruptions.
- Technology Integration (TEI) showed a weaker relationship with SCR (f² = 0.027, path coefficient = 0.148), suggesting its role as a supporting driver rather than a primary resilience driver.
Statistical Insights
- Variance Inflation Factor (VIF) values below 3 indicated minimal multicollinearity among predictors.
- Goodness of Fit: SRMR = 0.107 indicated a marginal fit and NFI = 0.534 suggested moderate model adequacy.
DISCUSSION
These findings have theoretical and practical implications for hospitality management in Nigeria. In light of the above, operators in this sector face several other challenges given their dynamic nature and external factors, such as its emerging economy. In Nigeria, these factors must be acknowledged if hospitality businesses to survive.
Internal factors underpinning contingency planning and preparedness in Nigerian Hospitality
Research Question 1: Factors Affecting Contingency Planning and Preparedness in Nigerian Hospitality, Triggered by External Events/Changes
According to the research results, external drivers such as economic volatility, political environment, and shocks of technology transformation are a few elements that are considered for contingency planning. Preparedness was supported by demand forecasting and strategic sourcing (path coefficients of 0.359 and 0.361, respectively), both of which overshadowed negative factors. These two concerns were not focused on because of the strong positive path coefficients toward supply chain resilience.
The findings revealed that demand forecasting (DEF) is critical for contingency planning. Hotels use demand forecasting to predict new consumer trends and market changes, thus making it necessary to adjust their operations accordingly. The results of the path analysis and structural model show that demand forecasting has a significant (p < 0.01) positive relationship with supply chain resilience (path coefficient 0.359), which promotes more effective operations.
The results show that DEF has a significant impact on backup plans. Demand forecasting helps active hotels foresee guests’ behavior and market trends, helping them make real-time operations with a strategic mood for success. The results from the structural model indicate a statistically significant positive direct effect of demand forecasting on supply chain resilience (path coefficient = 0.359, p < 0.01), indicating that higher prediction accuracy would better prepare and make the SC more resilient.
Drivers of Efficiency in Supply Chain Management
Efficiency of supply chain management and continuity research
Research Question 2: What factors affect the efficiency of supply chain management and the continuity of business operations?
The demand for accurate forecasting, technology integration (TEI), and strategic sourcing flexibility has influenced supply chain management (SCM) practices through outcome values in Nigeria’s hospitality industry. The overall performance of hotels that adopted supply chain technology strategies to drive their SC was higher. The structural model results showed that the direct influence of Strategic and Dual Sourcing (SDS) on Supply Chain Resilience (SCR) was a positive path, but this was not the case through the hypotheses or further analysis (path coefficient 0.361).
SCM becomes effective when organizations implement rapid response strategies during periods of disruption such as supplier delivery delays or product demand fluctuations. Technology integration demonstrated a lower direct effect (TEI→ SCR, path coefficient 0.148). The efficacy of technological reliance appears to require modification or enhancement because its impact on bolstering resilience has not been sufficiently robust. These findings align with the catch-up effect of technology adoption in developing countries.
In Nigerian hospitality, demand forecasting accuracy, technology integration (TEI), and strategic sourcing flexibility independently drive supply chain management (SCM) performance. This study determined that hotels relying on multiple suppliers (SDS) and utilizing technology solutions with connectivity capabilities to optimize supply chain efficiency have demonstrated greater success. The impact of SDS on SCR was quantified using a path coefficient of 0.361 in the structural model.
Effective supply chain management necessitates organizational adaptability, ensuring preparedness for disruptions such as delayed supplier deliveries or fluctuations in product demand. Although technology integration provided the most substantial benefit, it demonstrated a modest yet less direct influence (TEI → SCR, path coefficient 0.148), indicating that additional efforts must be directed towards the improved adoption of these technologies to significantly enhance resilience. This finding aligns with the literature on ongoing technological advancements in developing markets.
This study suggests that hotels that implement SDS enjoy higher operational continuity (δ3 = 0.361, p < 0.05). Hotels with a more diversified supplier base are better suited to enhance adaptability to supply chain disruptions. SDS implementation not only offers hotels alternatives when primary suppliers fail, but it can also mitigate the risks that former hoteliers may have to bear from overdependency on a single source for materials or services.
Technology integration (TEI) strengthened the efficiency effect of supply chain performance to a lesser extent than cultural collaboration, with its medium-sized coefficient TEI → SCR, path 0.148. This indicates that, as much technology is being introduced, its full potential in the Nigerian hospitality industry has just scratched the surface. Supply chain processes such as inventory management, procurement, and real-time supplier communication remain at the nascent stage of digital implementation. New research has revealed that most hotels are beginning to use their technologies.
Stakeholder Communication in Resilience
Research Question 3: Are the communication and other interactions among the stakeholders important in the resilience of Nigerian hospitality organizations?
When are communication and other interactions among stakeholders necessary for the resilience of Nigerian hospitality organizations?
The importance of communication is widely recognized, particularly in the context of traditional disruptions such as supply chain issues. Communication with suppliers, customers, and employees serves as a critical tool for hotels, enabling them to expedite their responses rather than remaining passive during normal operations and times of crisis. This assertion is supported by the significant, albeit moderate, correlation between supply chain resilience and strategic and dual sourcing (SCR↔SDS, r = 0.653).
Contingency Planning: Economic and Political Risks
Research Question 4: How do economic and political risks factor into contingency planning and supply chain resilience of the hotel industry in Nigeria?
Economic and political instability are the main reasons why supply chain continuity is disturbed. Hotel operations fluctuate with low customer demand in the case of economic recessions, and these levels are impelling in instances where political instability (changes or fuel subsidy reduction) is a matter. The results revealed that second-order polynomials of economic risks, particularly regarding demand forecasting (DEF → SCR 0.359), enhanced resilience as contingency planning was crucial for preventing overallocation and value control.
Contingency Planning & Supply Chain Management Best Practices
Research Question 5: What are the best practices adopted by successful players within the Nigerian hospitality business regarding contingency planning and supply chain management?
Best practices among already successful Nigerian hospitality players include.
Market trend and customer response: Market trends are monitored to update demand forecasts based on updated assumptions including customer input (DEF5; outer loading 0.739).
Supplier diversification (SDS4, outer loading 0.816): Efforts to use multiple suppliers that enable operational flexibility in disruptive situations.
Technology integration: While the direct impact of technology integration was smaller, hotels that integrated communication and real-time monitoring systems in their supply chains outperformed the others. The regularity with which the technology updates occur is important (TEI3; outer loading 0.84).
Hypothesis Testing Outputs
Hypothesis 1:
Does forecasting mediate between agility and supply chain resilience in the Nigerian Hospitality Industry?
H0_1: This study’s population has no significant relationship with demand forecast models or Supply Chain Resilience.
H1_1: [Alternative Hypothesis 2] There is a significant association between demand forecasting and supply chain resilience in Nigeria’s hospitality industry.
where the relation of the impact of DEF on SCR has a value of 0.359, with significance at a p-value of 0.009.
Hypothesis 2:
H0_2: Null Hypothesis Two Strategic and dual outsourcing strategies do not significantly affect supply chain resilience in the Nigerian Hospitality Industry.
H1_2: Strategic and Dual Outsourcing are Positive Significant Differences in Supply Chain Resilience in the Nigerian Hospitality Industry.
Results: The total direct effect of strategic and dual sourcing (SDS) on supply chain resilience was significant (F = 0.361,p <.05, thus we reject H01 Hotels that are sourced through more suppliers and prove to be the most resistant when disruptions occur in its supply chain.
Hypothesis 3:
H0_3: Technology integration does not significantly affect supply chain resilience in the Nigerian Hospitality Industry.
H1_3: Technology integration significantly influences the potency of supply chain resilience in Nigerian hospitalities.
Based on the path coefficient (0.148, p > 0.05), failing to reject this null hypothesis, no significant relationship was found between technology integration (TEI) and supply chain resilience. Technology adoption and integration in Nigerian hospitality still faces hurdles.
CONCLUSION
Although technology integration is a component, e-commerce’s current share is limited. During periods of disruption, organizations must implement proactive contingency planning against economic and political risks that threaten the sustainability of their business operations.
Given the increasing importance of technology in improving supply chain resilience, more research is required to explore and understand how advanced technologies such as AI and blockchain are integrated to enhance the level of supply chain (in) capabilities.
This discourse elucidates the Nigerian hospitality industry’s enhanced resilience in contingency planning and supply chain. These findings suggest that benefits may accrue in predictability, strategic sourcing, and stakeholder communication, implying that institutional resilience increases because of demand forecasting. However, technology integration remains nascent, albeit with the potential to improve supply chain management.
Further research is needed to examine the broader use of technological means, such as AI forecasting and blockchain supply chain tracking, to increase resilience in the Nigerian hospitality business sector. Hotels should continue to hone their contingency planning efforts by integrating these across economic and political risk assessments to streamline decision-making.
Recommendations to Help the Nigerian Hospitality Industry with Effective Contingency Planning, Supply Chain Management and Enhanced Resilience.
RECOMMENDATIONS
Solutions for the Nigerian Hospitality Sector
- Deploy State-of-the-art Demand Prediction Algorithms
The Nigerian hospitality sector must embrace more sophisticated demand forecasting methodologies, such as AI-powered predictive analytics, which align with global best practices. Traditional historical data-based forecasting may no longer be sufficient for such a highly volatile market. With advanced forecasting models, decision-makers can anticipate the impacts of current events, such as customer behavior and market trends, or extraordinary circumstances, such as an economic downturn or a rival opening the next door, so hotels can align operations with demand before it occurs. Leveraging information from multiple channels, such as social media, for trends or competitor pricing and customer preferences to meet demand surges with its supply chain, which then influences the service delivery of hotels.
- Resilient supplier networks are critical.
Nigerian hotels need to be prepared for a slewed supply chain, and another method could include multiple local and international options. When you rely on only one or a few suppliers, this will be significantly damaging in the event of operational disruptions should any supplier have such a failure to provide. Strategic and dual sourcing help hotels mitigate the risks of shortages and price fluctuations. Hotels have relationships with alternative suppliers to pivot to a backup vendor, as needed, thus ensuring continuity during events. Hotels also need to monitor the trustworthiness and consistency of their suppliers by constantly gauging their performance so that they can prepare for times when things go wrong.
- But if you were to Invest in Technology Integration for Supply Chain Efficiency
Investing in technology to diminish the length and increase the efficiency of supply chains. Significant investments in hotel technology are necessary for Nigerian hospitality businesses. One effective way to achieve this is by adopting an Enterprise Resource Planning (ERP) system that automates processes and ensures real-time visibility.
- Cultivate strong, long-lasting relationships with stakeholders
Stakeholders are essential to supply chain management. Effective communication with stakeholders significantly improved operational resilience. This type of communication also facilitates collaboration to manage expectations and retain customer loyalty. Data sharing with stakeholders provides credible insights that benefit all parties.
- Establish a Thorough Risk Management Plan
A risk management plan is crucial for maintaining operational efficiency and mitigating risks. This involves risk assessment and incorporation of output into the organization’s strategic planning framework. Engaging in proactive risk-mitigation measures is necessary to safeguard against full-scale crises.
- Adopt Sustainability Practices in Supply-Chain Nodes
The adoption of sustainability practices has become a staple for businesses, particularly in the hospitality sector. Sustainability practices have led to cost savings in other climates through the installation of energy-saving and waste-reduction systems. Nigerian hospitality businesses should consider embedding sustainability practices into their supply chain management operations to create and maintain sustainable businesses. Localizing material sources has greatly impacted organizational resilience, because these organizations depend less on long-distance global transportation routes for procuring products or intermediate goods.
These recommendations should assist Nigerian hospitality organizations in formulating a more sustainable and resilient business model. These strategies aim to mitigate risks and enhance the efficiency and agility of the supply chain, thereby improving an organization’s ability to withstand challenging business conditions.
SUPPLY CHAIN RESILIENCE FRAMEWORK
Phase 1: Assessment of Current Supply Chain, Demand Forecasting, and Sourcing Strategies
Understanding demand from external customers is critical for businesses, as this drives effective inventory management. Precise and realistic demand processes are crucial for planning. This concept affects all industries as they plan for different goals and priorities. This step leads to the selection of the right sources of supply and doing all that is needed to optimize risks and costs. Sourcing is a crucial phase, in which businesses are diverse. The hospitality industry in Nigeria faces diverse circumstances, such as economic and political challenges; logistical issues, such as multiple taxation; bad roads; market variation; lack of storage facilities; and problems arising from poor transport infrastructure, which result in persistent traffic jams. This makes the industry unique and presents specific challenges. Hence, sourcing strategies precede the supply of goods in Nigeria’s hospitality industry. Only a few credible supply sources should be chosen after a thorough exercise. Marketing policies could also affect supply because more credible buyers should be favored.
Diagram: 5.1 Supply Chain Resilience Framework
may set in; however, sourcing strategies remain and are implemented, not minding resilience in the supply chain structure.
Phase 2: Developing and Implementing Dual Sourcing and Strategic Sourcing Strategies
Strategic sourcing aims to form partnerships, alliances, and various long-term collaborations in the supply chain. This guarantees strategic sourcing of essential materials and services. By sourcing strategic materials through strategic sourcing, the Nigerian hospitality industry can benefit from improved supply options for essential materials. In addition, they can improve their negotiating positions in the marketplace because they have options from several suppliers. Some researchers have attempted to integrate dual- and strategic-sourcing practices. Flexibility is also embedded in strategic sourcing and dual-sourcing models. Although dual sourcing and strategic sourcing are excellent approaches to mitigating various disruptions, there are challenges in adopting dual sourcing or strategic sourcing in the Nigerian environment. Therefore, the next level of sourcing strategy is developed after dual and strategic sourcing. Policymakers and practitioners must learn from the basics of these methodologies to adapt to market change. This leads to enhanced supply resilience.
Phase 3: Enhancing Supply Chain Visibility, Risk Assessment, and Inventory Management
This phase enhances the risk assessment management, inventory management, and supply chain visibility. Improved visibility allows businesses to monitor their supply chains more efficiently and effectively, and respond quickly to disruptions. Organizations can employ various technologies and data analytics to view their supply chains. Simultaneously, comprehensive risk assessment processes can help identify key supply chain vulnerabilities. The importance of effective inventory management and its influence on the overall ability of supply chains to resist disruptions and recovery are highlighted. Properly balancing costs involving inventory levels enables firms to achieve better service levels. The twofold belief of aggregating is a for-profit and risk-hedging rationale, where the profitable rationale speaks on behalf of firms’ decreased costs associated with finished goods and the holding of inventory by combining the correspondents. Risk price refers to the reduction in safety inventory due to firm-wide inventory decentralization.
Phase 4: Implementing Demand Forecasting Tools and Real-time Monitoring
The fourth phase involves aligning vulnerable-based strategies to forecast the demand tools. Organizations would have the same opportunities to develop effective technological tools for external demand forecasting. These tools are advanced frameworks that can improve the accuracy of predicting the volume of customer demand. However, moving from this forecasting phase to an effective one involves implementing more sophisticated and real-time monitoring tools in the supply chain. The integration of advanced technology and traditional forecasting can result in significant differences. This will reduce uncertainty and volatility if the quality of demand forecasts improves and real-time data monitoring is deployed. Organizations can quickly adjust their operations depending on the volatility of their conditions. Quality measurement is subjective in the hospitality industry; hence, managing quality within the industry involves efficiently identifying and meeting customer needs compared with other sectors based on objective market evaluations.
Phase 5: Developing Business Continuity Plans and Crisis Management Protocols
Creating robust business continuity plans (BCPs) and crisis management protocols is essential because they detail how businesses can and should withstand the disruption and recovery of business activities. The development of a BCP must include key elements, including risk preparedness and response strategy, supply chain management and collaboration, the management and prioritization of critical services, employee communication, public announcements, post-crisis responses involving key audiences, and intelligent business recovery in the future for business survival. Developing crisis management programs and protocols enables organizations to respond effectively at all levels during a crisis through a structured team-based approach to make quick, pragmatic, prioritized, and uninhibited decisions. The response to any situation is to ensure the safety and stability of the hotel/center and to do what is practical and reasonable in recovering as much as possible.
Key Performance Indicators (KPIs)
Key Performance Indicators (KPIs)
Consistent with the hospitality industry, the deepening of the examination of KPIs to many sectors within the supply chain and operations management domain brings to bear the necessity for an integrated modus operandi of at least a customer-centric strategy, crucial resource development, market sensitivity, and necessary support systems and operations to satisfy a critical stakeholder–the customer.
The following KPIs are proposed for continuous and optimal performance:
- Supply Chain Performance Indicator
- Material Planning and Control Effectiveness
- Government Policies on Import and Logistics Compliance
- Customer Satisfaction Index
- Staff Attrition Rate
- Green Management Operation Index
The KPIs and data should be computed and captured from the data collected in the supply chain to verify its resilience. The accumulated database should be checked and continuously updated to satisfy a 21st-century facility. The adoption of software to compute these data calculates overall customer satisfaction. Monthly tracking of these KPIs is suggested, and appropriate feedback is given to operations management for corrective actions or approvals. A system must escalate its issues to all levels for urgent and necessary attention.
It should be noted that every firm should be consistent with the dynamics of continuous technology advances and should take useful and relevant steps to benchmark these KPIs with those of global best standards because failure to do so will leave the firm behind in the competitive market. A significant challenge is the availability of data in the Nigerian context, the shortage of skilled personnel in applying modern science and technology, and the lack of regulatory requirements that would make firms sensitive to the need to evaluate their resilience capacity. KPIs will serve as a long-term win-win strategic partnership that underlines efforts to maintain and develop resilience for sustained growth. Moreover, the development and maintenance of a resilience framework may be expensive. If these key performance indicators do not drive resilience outcomes, they must be adapted to fulfil this objective.
Conflict of Interest: The author declares that no competing interests exist.
Data Access: All relevant data are within the paper and its Supporting Information files.
Ethics Statement: The study applied to all ethical requirements and considerations.
Funding Statement: No funders are involved in study design, data collection and analysis, decisions to publish, or preparation of the manuscript
REFERENCES
- Adeola, O. (2016). Human capital development in the hospitality industry in Nigeria. Worldwide Hospitality and Tourism Themes, 8(2), 149–157. https://doi.org/10.1108/whatt-11-2015-0054
- Adeola, O., & Ezenwafor, K. (2016). The hospitality business in Nigeria: issues, challenges and opportunities. Worldwide Hospitality and Tourism Themes, 8(2), 182–194. https://doi.org/10.1108/whatt-11-2015-0053
- Al-Ayed, S. I., & Al-Tit, A. A. (2023). The effect of supply chain risk management on supply chain resilience: The intervening part of Internet-of-Things. Uncertain Supply Chain Management, 11(1), 179–186. https://doi.org/10.5267/j.uscm.2022.10.009
- AlBattat, A. R., & Mat Som, A. P. (2013). Emergency Preparedness for Disasters and Crises in the Hotel Industry. SAGE Open, 3(3), 215824401350560. https://doi.org/10.1177/2158244013505604
- Aloui, A., Hamani, N., Derrouiche, R., & Delahoche, L. (2021). Systematic literature review on collaborative sustainable transportation: overview, analysis and perspectives. Transportation Research Interdisciplinary Perspectives, 9, 100291. https://doi.org/10.1016/j.trip.2020.100291
- Atadoga, A., Osasona, F., Amoo, O. O., Farayola, O. A., Samson, B., & Abrahams, O. (2024). The role of IT in enhancing supply chain resilience: A global review. International Journal of Management & Entrepreneurship Research, 6(2), 336–351. https://doi.org/10.51594/ijmer.v6i2.774
- Aslam, H., Khan, A. Q., Rashid, K., & Rehman, S. (2020). Achieving supply chain resilience: the role of supply chain ambidexterity and supply chain agility. Journal of Manufacturing Technology Management, ahead-of-print(ahead-of-print). https://doi.org/10.1108/jmtm-07-2019-0263
- Azadegan, A., Syed, T. A., Blome, C., & Tajeddini, K. (2020). Supply Chain Involvement in Business Continuity management: Effects on Reputational and Operational Damage Containment from Supply Chain Disruptions. Supply Chain Management: An International Journal, 25(6), 747–772. https://doi.org/10.1108/scm-08-2019-0304
- Bello, M. B., & Bello, Y. O. (2021). Consequences of Covid-19 Pandemic on Hospitality Industry: The Nigeria Experience. International Journal of Research and Innovation in Social Science, 05(01), 422–425. https://doi.org/10.47772/ijriss.2021.5119
- Birkie, S. E., Trucco, P., & Kaulio, M. (2014). Disentangling core functions of operational resilience: a critical review of extant literature. International Journal of Supply Chain and Operations Resilience, 1(1), 76. https://doi.org/10.1504/ijscor.2014.065461
- Brandon-Jones, E., Squire, B., Autry, C., & Petersen, K. J. (2014). A contingent resource-based perspective of supply chain resilience and robustness. Journal of Supply Chain Management, 50(3), 55–73.
- Campiranon, K., & Scott, N. (2014). Critical Success Factors for Crisis Recovery Management: A Case Study of Phuket Hotels. Journal of Travel & Tourism Marketing, 31(3), 313–326. https://doi.org/10.1080/10548408.2013.877414
- Chatzoudes, D., Chatzoglou, P., & Diamantidis, A. (2021). Examining the impact of firm-specific and environmental-specific factors on short and long-term firm survival during an economic crisis. EuroMed Journal of Business, ahead-of-print(ahead-of-print). https://doi.org/10.1108/emjb-02-2021-0026
- Dharmawan, N. K. S., Salain, M. S. P., & Halliwell, B. (2018). Emerging Balinese franchised city hotels in legal contexts: toward : model provisions of local government regulations and self-regulation framework. Indonesia Law Review, 8(2), 135. https://doi.org/10.15742/ilrev.v8n2.491
- Farhat, K., & Benson, S. M. (2016). Translating risk assessment to contingency planning for CO2 geologic storage: A methodological framework. International Journal of Greenhouse Gas Control, 52, 410–431. https://doi.org/10.1016/j.ijggc.2016.05.017
- Fung, C., Tsui, B., & Hon, A. H. Y. (2020). Crisis management: a case study of disease outbreak in the Metropark Hotel group. Asia Pacific Journal of Tourism Research, 25(10), 1062–1070. https://doi.org/10.1080/10941665.2020.1784245
- Ghaeli, M. R. (2017). Recent advances on supply chain management. International Journal of Data and Network Science, 19–22. https://doi.org/10.5267/j.ijdns.2017.1.004
- Golan, M. S., Jernegan, L. H., & Linkov, I. (2020). Trends and applications of resilience analytics in supply chain modeling: systematic literature review in the context of the COVID-19 pandemic. Environment Systems and Decisions, 40(2). https://doi.org/10.1007/s10669-020-09777-w
- Gružauskas, V., & Vilkas, M. (2017). Managing Capabilities for Supply Chain Resilience Through it Integration. Economics and Business, 31(1), 30–43. https://doi.org/10.1515/eb-2017-0016
- Guo, M., Wang, Y., Yang, Q., Li, R., Zhao, Y., Li, C., … Gao, R. (2023). Normal Workflow and Key Strategies for Data Cleaning Toward Real-World Data: Viewpoint. Interactive Journal of Medical Research, 12, e44310–e44310. https://doi.org/10.2196/44310
- Kamalahmadi, M., & Mellat-Parast, M. (2015). Developing a resilient supply chain through supplier flexibility and reliability assessment. International Journal of Production Research, 54(1), 302–321. https://doi.org/10.1080/00207543.2015.1088971
- Kathayat, B. B. (2023). Corporate Social Responsibility: The New Engine of Entrepreneurship Development. Researcher CAB a Journal for Research and Development, 2(1), 65–96. https://doi.org/10.3126/rcab.v2i1.57644
- Li, B., Zhang, T., Hua, N., & Wang, Y. (2021). A dynamic model of crisis management from a stakeholder perspective: the case of COVID-19 in China. Tourism Review, 76(4), 764–787. https://doi.org/10.1108/tr-09-2020-0413
- Lohmer, J., Bugert, N., & Lasch, R. (2020). Analysis of resilience strategies and ripple effect in blockchain-coordinated supply chains: An agent-based simulation study. International Journal of Production Economics, 228, 107882. https://doi.org/10.1016/j.ijpe.2020.107882
- Manathunge, K. A. D. N., Samaraweera, V. A., Withanage, W. J. H., Karunarathna, W. A. S. N., Weligodapola, M., & Madhavika, W. D. N. (2021). Fostering Resilience of Smes to Supply Chain Disruptions: The Role of Relationships. SLIIT Business Review, 01(02), 71–94. https://doi.org/10.54389/vhou3544
- Martínez-Mosquera, D., & Luján-Mora, S. (2017). Data Cleaning Technique for Security Big Data Ecosystem. https://doi.org/10.5220/0006360603800385
- Mehrjoo, M., & Pasek, Z. J. (2016). Risk assessment for the supply chain of fast fashion apparel industry: a system dynamics framework. International Journal of Production Research, 54(1), 28–48. https://doi.org/10.1080/00207543.2014.997405
- Mittal, R., & Sinha, P. (2021). Framework for a resilient religious tourism supply chain for mitigating post-pandemic risk. International Hospitality Review, ahead-of-print(ahead-of-print). https://doi.org/10.1108/ihr-09-2020-0053
- Mukucha, P., & Chari, F. (2022). Supply chain resilience: the role of supplier development in the form of contract farming in fast-food outlets in Zimbabwe. Continuity & Resilience Review, 4(3), 280–299. https://doi.org/10.1108/crr-03-2022-0006
- Novitasari, M., & Agustia, D. (2021). Green supply chain management and firm performance: The mediating effect of green innovation. Journal of Industrial Engineering and Management, 14(2), 391. https://doi.org/10.3926/jiem.3384
- Nwosu, B. (2016). A review of the hotel industry in Nigeria: size, structure and issues. Worldwide Hospitality and Tourism Themes, 8(2), 117–133. https://doi.org/10.1108/whatt-10-2015-0042
- Patidar, S. (2018). Supply Chain Challenges for Indian Automotive Industries. International Journal for Research in Applied Science and Engineering Technology, 6(6), 1735–1737. https://doi.org/10.22214/ijraset.2018.6255
- Pulevska Ivanovska V, S., & Nestoroska, M. (2021). Implications of COVID-19 crisis on supply chain management. Journal of Sustainable Development, 12(27), 3–14. https://doi.org/10.54442/jsd21122703pi
- Queiroz, M. M., Wamba, S. F., Jabbour, C. J. C., & Machado, M. C. (2022). Supply chain resilience in the UK during the coronavirus pandemic: A resource orchestration perspective. International Journal of Production Economics, 245, 108405. https://doi.org/10.1016/j.ijpe.2021.108405
- Remko, van H. (2020). Research Opportunities for a More Resilient post-COVID-19 Supply Chain – Closing the Gap between Research Findings and Industry Practice. International Journal of Operations & Production Management, 40(4), 341–355.
- Reynolds, S. (2024). Exploring Supply Chain Resilience Strategies in the Face of Price Inflation in Renewable Energy Markets. https://doi.org/10.20944/preprints202405.1662.v1
- Salamai, A., Hussain, O. K., Saberi, M., Chang, E., & Hussain, F. K. (2019). Highlighting the Importance of Considering the Impacts of Both External and Internal Risk Factors on Operational Parameters to Improve Supply Chain Risk Management. IEEE Access, 7, 49297–49315. https://doi.org/10.1109/access.2019.2902191
- Scholten, K., & Schilder, S. (2015). The role of collaboration in supply chain resilience. Supply Chain Management: An International Journal, 20(4), 471–484. https://www.emerald.com/insight/content/doi/10.1108/SCM-11-2014-0386/full/html
- Sodhi, M. S., Son, B., & Tang, C. S. (2012). Researchers’ Perspectives on Supply Chain Risk Management. Production and Operations Management, 21(1), 1–13. https://doi.org/10.1111/j.1937-5956.2011.01251.x
- Sule, B., Ibrahim, B. S., & Adamu, M. Y. (2022). The Politics of Regional Security Threat in Nigeria. Journal of Strategic Studies & International Affairs, 2(1). https://doi.org/10.17576/sinergi.0201.2022.04
- Tasnim, Z., Shareef, M. A., Baabdullah, A. M., Hamid, A. B. A., & Dwivedi, Y. K. (2023). An Empirical Study on Factors Impacting the Adoption of Digital Technologies in Supply Chain Management and What Blockchain Technology Could Do for the Manufacturing Sector of Bangladesh. Information Systems Management, 1–23. https://doi.org/10.1080/10580530.2023.2172487
- Tummala, R., & Schoenherr, T. (2011 ). Assessing and managing risks using the Supply Chain Risk Management Process (SCRMP). Supply Chain Management: An International Journal, 16(6), 474–483. https://doi.org/10.1108/13598541111171165
- Valdez, G. (2024). Supply Chain Management and Innovation Practices as Core Strategies for Business Competitiveness and Performance. 33–74. https://doi.org/10.47260/amae/1443
- van Leeuwen Boomkamp, N., & Vermolen, N. (2021). Crisis management: The response of a small Dutch hospitality company during the COVID-19 pandemic. Research in Hospitality Management, 11(2), 159–164. https://doi.org/10.1080/22243534.2021.1917805
- Wang, Q., Zhou, H., & Zhao, X. (2023). The role of supply chain diversification in mitigating the negative effects of supply chain disruptions in COVID-19. International Journal of Operations & Production Management, 44(1). https://doi.org/10.1108/ijopm-09-2022-0567
- Wieland, A., & Durach, C. F. (2021). Two perspectives on supply chain resilience. Journal of Business Logistics, 42(3). https://doi.org/10.1111/jbl.12271
- Wieland, A., & Marcus Wallenburg, C. (2013). The influence of relational competencies on supply chain resilience: a relational view. International Journal of Physical Distribution & Logistics Management, 43(4), 300–320. https://doi.org/10.1108/ijpdlm-08-2012-0243
- Wu, Y. (2017). The Design and Implementation of Regional Economic Application System Based on Supply Chain Management Model. https://doi.org/10.4108/eai.28-2-2017.152324
- Yin, W., & Ran, W. (2022). Supply Chain Diversification, Digital Transformation, and Supply Chain Resilience: Configuration Analysis Based on fsQCA. Sustainability, 14(13), 7690. https://doi.org/10.3390/su14137690
- Zhang, S., Zheng, X., & Jia, F. (2024). Balancing collaborative investment with opportunity costs in a carbon complementary supply chain. Industrial Management & Data Systems. https://doi.org/10.1108/imds-06-2024-0541
- Zhao, Y., Zhang, H., & Wang, H. (2018). A Study on the Impact of Supply Chain Resilience on Performance. Industrial Management & Data Systems, 118(3), 495–507.



