Intrinsic Religiosity, Self-Efficacy, and Resilience: Impacts on Teacher Well-being and Retention
- Sigit Wardoyo Budi Kuncoro
- Martinus Parnawa Putranta
- 4245-4258
- Feb 21, 2025
- Education
Intrinsic Religiosity, Self-Efficacy, and Resilience: Impacts on Teacher Well-being and Retention
Sigit Wardoyo Budi Kuncoro, Martinus Parnawa Putranta*
Department of Management, Faculty of Business & Economics, Atma Jaya Yogyakarta University
*Corresponding Author
DOI: https://dx.doi.org/10.47772/IJRISS.2025.9010331
Received: 13 January 2025; Accepted: 17 January 2025; Published: 21 February 2025
ABSTRACT
This study analyzes the influence of intrinsic religiosity, self-efficacy, and resilience on well-being and its impact on the intention to stay among teachers working in schools affiliated with a particular religion in Java. It also examines the mediating roles of self-efficacy and resilience in the relationship between intrinsic religiosity and well-being. Using a quantitative method with an explanatory approach, data were collected through a questionnaire survey involving 248 teachers and analyzed using the PLS-SEM model. The results show that intrinsic religiosity, self-efficacy, and resilience have significant positive effects on well-being. Self-efficacy significantly mediates the relationship between intrinsic religiosity and well-being. However, intrinsic religiosity does not significantly influence resilience, nor does resilience mediate the relationship between intrinsic religiosity and well-being. Additionally, well-being has a significant positive effect on the intention to stay. These findings provide empirical contributions regarding the importance of intrinsic religiosity and self-efficacy in enhancing teacher well-being and loyalty while highlighting the need to address teacher resilience in the workplace.
Keywords: self-efficacy, resilience, intrinsic religiosity, well-being, intention to stay, teacher
INTRODUCTION
Well-being is a multifaceted concept often linked to a person’s physical fitness, mental health, happiness, and overall satisfaction (Bautista et al., 2023). In the workplace, well-being is critical as it underpins employee performance and productivity. Research by Mandal and Goswami (2022) highlights that improving psychological well-being significantly enhances employee performance. Similarly, Rufeng et al. (2023) emphasize the pivotal role of employee well-being in boosting workplace productivity. In education, teacher well-being garners particular attention due to its impact on creating a conducive work environment and fostering students’ academic development (Saleh, et al., 2024). Furthermore, teacher well-being is essential for ensuring optimal school functionality and the effective operation of the education system (Dreer, 2022).
Achieving well-being is influenced by several factors, including religiosity, which acts as a buffer against negative emotions such as fear, anxiety, and sadness (Zheng et al., 2020). Religiosity can be categorized into intrinsic and extrinsic dimensions: intrinsic religiosity involves internalizing religious values as guiding principles, whereas extrinsic religiosity focuses on utilizing religion for personal or social needs (Li & Liu, 2023). Previous studies, such as Foong et al. (2023), suggest that extrinsic religiosity moderates the relationship between social networks and individual well-being. However, this study centers on intrinsic religiosity as a key determinant of well-being, addressing a gap left by prior research.
In addition to religiosity, self-efficacy and resilience are significant contributors to well-being. Teachers with high self-efficacy are more confident in managing classrooms and engaging students effectively, leading to improved performance and a positive work environment (Aalto et al., 2024). Resilience, meanwhile, equips individuals to cope with stress and adversity, enabling them to maintain psychological balance and a sense of happiness despite life’s challenges (Jesrani & Banu, 2023; Waugh & Sali, 2023). Beyond their direct impact on well-being, self-efficacy, and resilience are hypothesized to mediate the relationship between intrinsic religiosity and well-being. However, studies examining these mediating effects, particularly in the teaching profession, remain scarce.
Teacher well-being not only enriches their personal lives but also enhances their professional roles. Teachers with high levels of well-being report greater job satisfaction, which helps reduce turnover rates and fosters a more stable educational environment (Reppa et al., 2023). Moreover, workplace well-being is positively associated with employees’ intention to remain in their organizations (Aboobaker et al., 2019).
This study seeks to address these issues by examining the influence of intrinsic religiosity on teacher well-being. By doing so, it aims to contribute both theoretical insights and practical recommendations for educational institutions to sustain teacher well-being. Specifically, the research explores how intrinsic religiosity, self-efficacy, and resilience collectively shape well-being and how these factors can be leveraged to create targeted well-being programs. These findings are expected to provide educational institutions with actionable strategies, such as strengthening intrinsic religiosity, to enhance teacher well-being and organizational stability.
Purpose of the Study
This study aims to explore the intricate relationships between intrinsic religiosity, self-efficacy, resilience, and well-being, with a specific focus on teachers. Recognizing the pivotal role of intrinsic religiosity as a source of internal guidance and strength, this research seeks to determine its impact on well-being. Furthermore, the study investigates how self-efficacy and resilience contribute to this relationship, not only as direct influences on well-being but also as potential mediators that explain how intrinsic religiosity affects an individual’s overall sense of satisfaction and balance.
In addition to examining these mediating effects, the study also addresses the broader implications of teacher well-being by analyzing its connection to the intention to stay within an organization. By doing so, the research provides insights into how fostering teacher well-being can help reduce turnover rates and create a more stable and effective educational environment.
Ultimately, this study strives to fill existing gaps in the literature by highlighting the mediating roles of self-efficacy and resilience in the religiosity-well-being dynamic and by emphasizing the significance of teacher-specific contexts. The findings are expected to not only advance theoretical understanding but also guide educational institutions in developing tailored interventions to support teachers’ well-being in a sustainable and meaningful way.
LITERATURE REVIEW
Well-being
According to Dreer (2022), well-being is a condition in which individuals experience satisfaction with their lives and function effectively. It is considered a multidimensional concept encompassing physical health, psychological well-being, and positive social relationships. In the context of teachers, well-being refers to their satisfaction with work, mental health, and ability to maintain positive relationships with students and colleagues. Collie et al. (2015), describe well-being as a state of “functioning in an open, involved, and healthy manner,” which is also referred to as human flourishing. This involves a global assessment of well-being across various areas of life. Similarly, Kun et al. (2017) emphasize flourishing as a core interpretation of well-being. For this study, well-being is defined as social-psychological well-being, which includes social relationships, self-esteem, meaningful life goals, and optimism (Diener et al., 2010).
Self-Efficacy
Self-efficacy refers to an individual’s belief in their ability to perform tasks and achieve goals. It plays a vital role in how people handle challenges and stress, as individuals with strong self-efficacy are more likely to engage positively with their environment, leading to enhanced well-being (Ngui & Lay, 2019). For teachers, self-efficacy relates to their confidence in executing specific teaching tasks in a given context (Lingán-Huamán et al., 2023). Teachers with high self-efficacy tend to experience greater well-being as they feel more effective in their roles (Arslan, 2017). As part of psychological capital, self-efficacy fosters adaptive coping strategies, enabling teachers to view job demands as challenges rather than threats, thereby enhancing their well-being (Soykan et al., 2019). Teachers who believe in their abilities are more likely to engage positively with their work, further improving their well-being (Billett et al., 2023). Based on this description, the following hypothesis is proposed:
H1: Self-efficacy has a positive influence on well-being.
Resilience
Resilience is the ability to recover from challenges and adversity. In this study, it refers to teachers’ capacity to endure and bounce back from difficulties (Smith et al., 2008). Resilient individuals tend to handle adversity constructively, which contributes to greater happiness and life satisfaction (Kirmani et al., 2015). For teachers, resilience encompasses resisting destructive forces and thriving despite adversity, enabling them to manage stress effectively and positively impacting their mental health (Edara et al., 2021b). Resilience also serves as a protective factor that enhances teachers’ ability to navigate challenges, contributing to overall well-being (Brouskeli et al., 2018). Based on this, the second hypothesis is proposed:
H2: Resilience has a positive influence on well-being.
Intrinsic Religiosity
Intrinsic religiosity reflects the internalization of religious values as guiding principles in life. It better measures attitudes and behaviors driven by religious motivation (Allport & Ross, 1967). This dimension of religiosity plays a significant role in various psychological and social aspects. First, intrinsic religiosity enhances self-efficacy by instilling confidence and strategies to face challenges (Abdel-Khalek & Lester, 2017; Ganapraksam et al., 2020). Second, it promotes emotional and psychological well-being through practices like prayer and spiritual reflection, which foster peace and satisfaction (Koenig, 2020). Third, intrinsic religiosity acts as a protective factor, strengthening resilience by helping individuals find meaning in adversity (Cosmas, 2020; Edara et al., 2021a). Based on this, the following hypotheses are formulated:
H3: Intrinsic religiosity has a positive influence on well-being.
H4: Intrinsic religiosity has a positive influence on self-efficacy.
H5: Intrinsic religiosity has a positive influence on resilience.
Relationship Between Self-efficacy and Resilience
Self-efficacy is often seen as a key component of resilience. Teachers with strong self-efficacy are better equipped to develop resilience, as their confidence helps them approach adversity with effective coping strategies (Gan et al., 2023). Conversely, resilient teachers often exhibit higher self-efficacy, as their ability to manage stress reinforces their belief in their abilities (Cho et al., 2021). A strong sense of self-efficacy enables teachers to approach difficulties with confidence, enhancing their resilience (Paller & Quirap, 2024). Based on this, the sixth hypothesis is proposed:
H6: Self-efficacy has a positive influence on resilience.
Mediating Roles of Self-efficacy and Resilience
Self-efficacy and resilience act as mediators between intrinsic religiosity and well-being. Religiosity fosters self-confidence and purpose, which enhance self-efficacy and, in turn, support well-being (Dolcos et al., 2021; Ganapraksam et al., 2020). In teaching, high self-efficacy helps teachers handle job challenges, manage stress, and achieve job satisfaction, contributing to their overall well-being (Reppa et al., 2023; Soykan et al., 2019). Similarly, religiosity nurtures resilience by providing faith and courage to overcome adversity, thereby improving well-being (Cosmas, 2020; Kirmani et al., 2015). Based on this, the following hypotheses are proposed:
H7: Self-efficacy mediates the relationship between intrinsic religiosity and well-being.
H8: Resilience mediates the relationship between intrinsic religiosity and well-being.
Intention to Stay
Intention to stay refers to the likelihood of continued membership in an organization (Price & Mueller, 1981). Positive experiences and a sense of control over work significantly influence well-being and the intention to stay (Gilles et al., 2021). Strategies such as creating supportive work environments and addressing socio-emotional needs can enhance employees’ intention to stay (Duong et al., 2024). Research shows that teachers with higher levels of well-being are more likely to remain with their organizations. Positive emotions, meaningful work, and a sense of community contribute to stronger retention (Aboobaker et al., 2019). Based on this, the ninth hypothesis is proposed:
H9: Well-being has a positive influence on intention to stay.
Research Framework
The relationships between these variables are illustrated in the research framework presented below.

Figure 1. Research Model
RESEARCH METHODS
This study employs a survey-based design to examine the influence of intrinsic religiosity, self-efficacy, and resilience on well-being, as well as the impact of well-being on intention to stay. The primary focus of this research is to test the effect of intrinsic religiosity on well-being and its subsequent influence on the intention to stay.
To minimize potential biases, several steps were undertaken. First, the scales used in this study were selected based on their prior validation and widespread use in similar research contexts. Second, a pilot study was conducted with 13 teachers from the target population to ensure the clarity and comprehension of the questionnaire, addressing potential issues related to misunderstanding. Third, the translation process was carried out meticulously to ensure consistency and to avoid cultural or linguistic biases. These steps were implemented to enhance the reliability and credibility of the findings.
The main study utilized an online survey distributed via Google Forms to teachers working in private schools affiliated with a specific religious organization in five cities on the island of Java. Schools were selected using convenience sampling, while the teacher sample was determined through purposive sampling, including teachers who had been employed for at least one year. A total of 248 participants were recruited, exceeding the minimum target of 185 participants based on the guideline of having five times the number of questionnaire items (Memon et al., 2020). The total number of items in this study was 37.
The measurement scales comprised five components: intrinsic religiosity was measured using a 9-item scale developed by Allport and Ross (1967); self-efficacy was measured using a 10-item scale by Lingán-Huamán et al. (2023); resilience was assessed using a 6-item scale by Smith et al. (2008); well-being was evaluated using an 8-item scale by Diener et al. (2010); and intention to stay was measured using a 4-item scale developed by Price & Mueller (1981), as later adapted by Markowitz (2012).
RESULTS AND DISCUSSION
This section presents the results of the data analysis conducted in the study. The analysis begins with the respondent profile to understand the demographic characteristics of the participants, as explained in the respondent description. This is followed by a descriptive statistical analysis to provide an overview of the research variables. Finally, PLS-SEM analysis is used to test the research hypotheses. The discussion section confirms the relevance of the findings, interprets the results, and explores the implications of the study’s findings.
Description of Respondents
The respondents in this study consist of 248 individuals, with 60% females and 40% males. The majority of respondents are aged between 28–44 years (42%) and 44–60 years (46%). Regarding marital status, 75% of the respondents are married, 24% are unmarried, and 1% did not disclose their marital status. Most respondents hold a bachelor’s degree (94%) and work as permanent teachers (75%). The majority of respondents are employed in elementary schools (33%) and high schools (35%). Regarding work tenure, 42% have been working for 1–11 years, while the rest have been employed for over 11 years. The respondents are distributed across five cities, with the highest representation in Bekasi (36%), followed by Bogor (21%), Semarang (18%), Yogyakarta (18%), and Surakarta (6%). In terms of religion, the majority of respondents identify as Catholic (86.7%), followed by Christian (10.1%), Muslim (2.8%), and Hindu (0.4%).
Description of the Variables
Descriptive statistical analysis was conducted to calculate the mean value of each variable, providing an overview of the research variables. The intrinsic religiosity variable has the highest average score (4.337), with most indicators falling into the very high category. This reflects a strong level of intrinsic religiosity among the respondents. The well-being variable also demonstrates positive results, with an average score of 4.185. Self-efficacy and intention to stay have similarly high averages of 4.128 and 4.130, respectively, indicating positive levels of self-efficacy and a strong intention to remain employed among respondents. The resilience variable, however, has a slightly lower overall average of 3.683, highlighting the need for further attention to improve resilience among teachers. Overall, the results indicate that respondents generally agree with the constructs measured in the study.
PLS-SEM Analysis
The relationships between the research variables were tested using Smart PLS v. 3.2.9. The path model analysis included intrinsic religiosity (RI), self-efficacy (Ed), resilience (Kt), well-being (We), and intention to stay (ItS). The initial step in the analysis involved reviewing the outer loading values for each indicator and assessing the reliability and validity of the instrument by examining discriminant validity and Fornell-Larcker values. Model testing was subsequently performed using R² and SRMR values.
Measurement Model Assessment (Outer Model)
Instrument validity was assessed through several tests, including convergent validity and discriminant validity (Hair et al., 2017). Convergent validity was examined to determine the extent to which indicators within a construct were correlated and measured the same concept. This was achieved by evaluating the outer loading values of the indicators, which reflect the strength of the relationship between the indicators and the latent variable. An outer loading value greater than 0.7 indicates strong validity, while values between 0.4–0.7 may be considered for removal to improve the Average Variance Extracted (AVE) value. The AVE value serves as a measure of how well the indicators explain the intended construct, with a threshold of 0.5. Indicators are considered valid if the AVE value exceeds 0.5.
In this study, two stages of calculation were performed to ensure compliance with the criteria for discriminant validity. The results of the outer loading analysis and AVE values are presented in Table 1.
Table 1. Outer Loading and AVE Results
| Variables | Phase I Outer Loading | Phase I AVE | Phase II Outer Loading | Phase II AVE | Description |
|---|---|---|---|---|---|
| Self-efficacy | 0.662 | 0.662 | Valid | ||
| ED1 | 0.783 | 0.783 | |||
| ED2 | 0.807 | 0.809 | |||
| ED3 | 0.845 | 0.847 | |||
| ED4 | 0.802 | 0.802 | |||
| ED5 | 0.802 | 0.802 | |||
| ED6 | 0.851 | 0.851 | |||
| ED7 | 0.819 | 0.818 | |||
| ED8 | 0.723 | 0.721 | |||
| ED9 | 0.862 | 0.863 | |||
| ED10 | 0.830 | 0.830 | |||
| Intention to Stay | 0.605 | 0.736 | Valid | ||
| ItS1 | 0.529 | – | |||
| ItS2 | 0.816 | 0.836 | |||
| ItS3 | 0.835 | 0.858 | |||
| ItS4 | 0.882 | 0.879 | |||
| Resilience | 0.400 | 0.509 | Valid | ||
| Kt1 | 0.812 | 0.843 | |||
| Kt2 | 0.548 | – | |||
| Kt3 | 0.722 | 0.739 | |||
| Kt4 | 0.606 | 0.614 | |||
| Kt5 | 0.402 | – | |||
| Kt6 | 0.624 | 0.634 | |||
| Intrinsic Religiosity | 0.527 | 0.627 | Valid | ||
| RI1 | 0.819 | 0.833 | |||
| RI2 | 0.764 | 0.785 | |||
| RI3 | 0.736 | 0.746 | |||
| RI4 | 0.845 | 0.847 | |||
| RI5 | 0.846 | 0.856 | |||
| RI6 | 0.825 | 0.838 | |||
| RI7 | 0.610 | 0.605 | |||
| RI8 | 0.326 | – | |||
| RI9 | 0.600 | – | |||
| Well-being | 0.641 | 0.671 | Valid | ||
| We1 | 0.750 | 0.759 | |||
| We2 | 0.868 | 0.879 | |||
| We3 | 0.846 | 0.859 | |||
| We4 | 0.833 | 0.841 | |||
| We5 | 0.790 | 0.783 | |||
| We6 | 0.798 | 0.787 | |||
| We7 | 0.813 | 0.819 | |||
| We8 | 0.690 | – |
From the results of the outer loadings displayed in Table 1, it can be observed that several indicators were removed from the model due to not meeting the AVE value > 0.5 criterion. These indicators include R8, R9, Kt2, Kt5, and ItS1. However, indicators Kt4 and Kt6 were retained in the model as the AVE value for their respective variables met the required threshold. Conversely, the We8 indicator was excluded from the model due to issues related to discriminant validity, as determined by the Fornell-Larcker criterion.
The Fornell-Larcker criterion assesses discriminant validity by requiring that the square root of the AVE for each construct exceeds its highest correlation with any other construct (Hair et al., 2017). The Fornell-Larcker criterion values from the second stage of analysis are presented in Table 2.
Table 2. Fornell-Larcker Criterion Phase II
| Variables | Self-efficacy | Intention to Stay | Resilience | Intrinsic Religiosity | Well-being |
| Self-efficacy | 0.813 | ||||
| Intention to Stay | 0.487 | 0.858 | |||
| Resilience | 0.646 | 0.423 | 0.713 | ||
| Intrinsic Religiosity | 0.663 | 0.503 | 0.473 | 0.792 | |
| Well-being | 0.806 | 0.591 | 0.659 | 0.717 | 0.819 |
The reliability of the instrument was assessed using Cronbach’s alpha and composite reliability values. Cronbach’s alpha evaluates the internal consistency of the correlation between indicators within the observed variables, while composite reliability assesses the reliability of the indicators’ contributions to the observed variables. According to Hair et al. (2017), a Cronbach’s alpha and composite reliability value greater than 0.7 indicates good reliability for the instrument. The results of this study demonstrate that both Cronbach’s alpha and composite reliability values for all variables in the second stage of analysis exceed the threshold of 0.7, confirming the instrument’s reliability. The composite reliability values for all variables are also greater than 0.7, as shown in Table 3.
Table 3. Cronbach’s alpha and Composite reliability
| Variable | Cronbach’s Alpha | Composite Reliability |
| Self-efficacy | 0.943 | 0.951 |
| Intention to stay | 0.825 | 0.893 |
| Resilience | 0.715 | 0.803 |
| Intrinsic religiosity | 0.898 | 0.921 |
| Well-being | 0.918 | 0.934 |
Structural Model Assessment (Inner Model)
The conformity of the predictive model in this study was tested using the R² value. R² represents the predictive power of a model and is calculated as the squared correlation between the actual endogenous constructs and their predicted values. According to Hair et al (2017), an R² value of 0.25 is categorized as weak, 0.5 as moderate, and 0.75 as strong. The results of the R² analysis for the study’s model are presented in Table 4.
Table 4. R square
| Variables | R Square |
| Self-efficacy | 0.439 |
| Intention to Stay | 0.349 |
| Resilience | 0.421 |
| Well-being | 0.735 |
From Table 4, the R² values indicate that the variables self-efficacy (0.439), resilience (0.421), and intention to stay (0.349) have R² values below 0.5, which can be classified as moderate according to the categorization by Hair et al. (2017). This means that 43.9% of self-efficacy, 42.1% of resilience, and 34.9% of intention to stay are influenced by the related variables in the model, while the remaining variation is attributed to other factors outside the scope of this study. For the well-being variable, the R² value exceeds 0.5, indicating that the influence of the related variables on well-being can be considered moderate to strong.
The SRMR (Standardized Root Mean Square Residual) value is another important fit index, with values below 0.08 considered indicative of a good model fit (Hu & Bentler, 1999). In this study, the SRMR value is 0.08, which, while on the threshold, is still acceptable. This is further supported by Schermelleh-Engel & Moosbrugger (2003), who state that SRMR values below 0.10 can still be deemed acceptable. Thus, the research model is considered fit.
Hypothesis Testing
The hypothesis testing process involved analyzing the path coefficients, followed by testing the indirect effects to assess mediation. The significance of the relationships between variables was determined using bootstrapping. The results of the hypothesis testing, including the p-values for each relationship, are presented in Table 5
Table 5. Analysis Results coefficient track
| Direct Effect | Coefficient track | p values | Significance 5 % | Description |
| Self-efficacy -> Resilience | 0.593 | 0.000 | < 0.05 | Significant |
| Self-efficacy -> Well-being | 0.463 | 0.000 | < 0.05 | Significant |
| Resilience -> Well-being | 0.214 | 0.000 | < 0.05 | Significant |
| Intrinsic Religiosity -> Self-efficacy | 0.663 | 0.000 | < 0.05 | Significant |
| Intrinsic Religiosity -> Resilience | 0.080 | 0.166 | > 0.05 | Not significant |
| Intrinsic Religiosity -> Well-being | 0.309 | 0.000 | < 0.05 | Significant |
| Well-being -> Intention to Stay | 0.591 | 0.000 | < 0.05 | Significant |
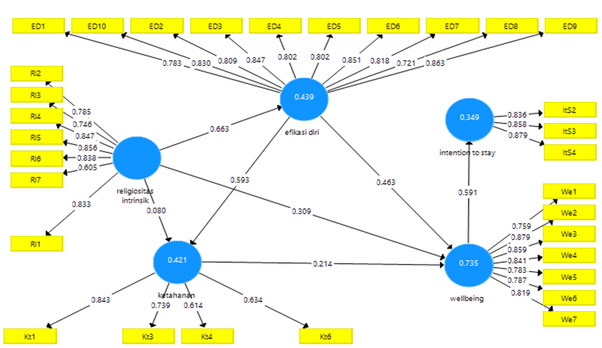
Based on the analysis results, it was found that self-efficacy has a positive and significant influence on well-being, with a p-value of 0.000, thereby supporting Hypothesis 1 (H1). Similarly, Hypothesis 2 (H2) is accepted, as resilience also has a positive and significant influence on well-being (p-value 0.000). Hypothesis 3 (H3) is accepted as well, indicating that intrinsic religiosity positively and significantly influences well-being (p-value 0.000). For Hypothesis 4 (H4), the results show that intrinsic religiosity positively and significantly influences self-efficacy, with a p-value of 0.000. However, Hypothesis 5 (H5) is rejected, as intrinsic religiosity does not have a significant influence on resilience (p-value 0.166). On the other hand, Hypothesis 6 (H6) is accepted, demonstrating that self-efficacy positively influences resilience (p-value 0.000). Finally, Hypothesis 9 (H9) is also accepted, as the results indicate that well-being has a positive effect on the intention to stay (p-value 0.000). To provide further clarity, the structural model is illustrated with factor loading values for each variable indicator and path coefficients. The structural model analysis results are presented in Figure 2.

Figure 2. Path Diagram of the Structural Model
From Table 5 and Figure 2, the path coefficient for the relationship between intrinsic religiosity and resilience is 0.080, with a p-value of 0.166. Although the relationship is positive, it is not statistically significant at the 0.05 level of significance. This indicates that intrinsic religiosity does not have a significant influence on resilience.
The mediation test was conducted to examine the role of self-efficacy in the relationship between intrinsic religiosity and well-being, as well as the role of resilience in the relationship between intrinsic religiosity and well-being. The results of the mediation test, based on the indirect effects of bootstrapping, are presented in Table 6.
Table 6. Results of Indirect Effect Analysis
| Specific indirect effect | Coefficient track | p values | Significance 5% | Description |
| Intrinsic Religiosity -> Self -Efficacy -> Well-being | 0.307 | 0.000 | < 0.05 | Significant |
| Intrinsic Religiosity -> Resilience -> Well-being | 0.017 | 0.187 | > 0.05 | Not significant |
From the results of the mediation test using the indirect effect, self-efficacy was found to mediate the relationship between intrinsic religiosity and well-being, with a p-value of 0.000. This indicates that self-efficacy plays a significant mediating role in the relationship between intrinsic religiosity and well-being, supporting Hypothesis 7 (H7). However, resilience was not found to mediate the relationship between intrinsic religiosity and well-being, as the p-value obtained was 0.187. These results indicate that resilience does not act as a mediator between intrinsic religiosity and well-being.
DISCUSSION
The findings indicate that self-efficacy has a positive and significant influence on well-being. This result aligns with previous studies demonstrating that self-efficacy plays a crucial role in enhancing individual well-being (Billett et al., 2023). Individuals who have confidence in their abilities are better equipped to overcome challenges effectively, contributing to higher levels of well-being (Saeed et al., 2024) High self-efficacy fosters proactive attitudes, achievement of life goals, and the development of positive thinking patterns when facing difficulties (He et al., 2023).
Resilience also has a positive and significant impact on well-being. This finding supports prior research emphasizing the protective role of resilience in maintaining individual well-being amidst stress and adversity (Edara et al., 2021b; Sclanavo, 2023). Emotion regulation skills enable resilient individuals to navigate difficult situations without compromising their well-being (Hsieh et al., 2024).
Intrinsic religiosity significantly contributes to well-being, supporting earlier studies that highlight the role of religiosity in providing life meaning and functioning as a pathway to achieving well-being (Edara et al., 2021b; Li & Liu, 2023). Religiosity offers a framework for understanding suffering, instilling hope, and fostering a sense of peace and security through supportive beliefs (Koenig, 2020).
Intrinsic religiosity also has a positive influence on self-efficacy. This finding aligns with previous research demonstrating the impact of intrinsic religiosity on self-efficacy (Ganapraksam et al., 2020). Abdel–Khalek & Lester (2018) further explain that religiosity provides hope and meaning in life, empowering individuals to face challenges and fostering confidence in their ability to succeed. Intrinsic religiosity instills values that shape behavior, enhancing self-belief and contributing to the development of self-efficacy (Zaman et al., 2023).
However, intrinsic religiosity does not significantly influence resilience. This finding contrasts with prior studies that suggest a relationship between intrinsic religiosity and resilience (Edara et al., 2021a; Ganapraksam et al., 2020). The lack of significance may indicate that while intrinsic religiosity serves as a source of values and guidance, it does not directly enhance an individual’s capacity to recover from adversity. Resilience may be more influenced by external factors such as social and cultural contexts. Past experiences, social support, and community resources often play critical roles in developing resilience (Garcia, 2021). These results are consistent with findings by Buckingham & Sushames (2021), who noted that intrinsic religiosity might focus more on adherence to beliefs and practices rather than directly fostering resilience. Additionally, weak measurement tools may have contributed to the lack of significance.
Self-efficacy has a positive influence on resilience. This finding supports previous research (Jiang, 2024; Paller & Quirap, 2024), showing that self-efficacy enhances resilience by building confidence in teachers. When self-confidence grows, individuals are more likely to engage in positive coping strategies when facing difficulties, thereby strengthening their resilience (Paller & Quirap, 2024). High self-efficacy is associated with stronger psychological resilience, as individuals with confidence in their abilities are better prepared to face challenges (Guo et al., 2022).
The mediation test revealed that self-efficacy mediates the relationship between intrinsic religiosity and well-being. This finding aligns with previous research (Pérez & Rex Smith, 2015), which suggests that intrinsic religiosity, when mediated by self-efficacy, enhances adaptive behavior and emotional well-being. Religiosity fosters self-efficacy, which leads to resilience and contributes to greater emotional stability (Dolcos et al., 2021).
In contrast, resilience as a mediator between intrinsic religiosity and well-being yielded insignificant results. This suggests that the contribution of religiosity to an individual’s ability to recover from stress or adversity is not strong enough in this context. Research by Gan et al. (2023) supports this finding, highlighting that religiosity improves well-being more through social interactions and community support rather than personal resilience. External factors such as culture, environment, and community values also play significant roles in fostering resilience (Masten, 2014).
Finally, well-being has a positive impact on the intention to stay. This finding supports prior studies (Aboobaker et al., 2019), indicating that a higher level of well-being contributes to a greater willingness and deliberate decision to remain in their current roles. Enhancing psychological well-being through strategies like creating a supportive work environment, providing stress management resources, and recognizing employee contributions can lead to greater stability and increased intention to stay (Duong et al., 2024).
CONCLUSION AND RECOMMENDATIONS
Key Findings
Based on the results of the study, self-efficacy, resilience, and intrinsic religiosity were identified as significant factors influencing well-being. Self-efficacy had a positive and significant effect on well-being, while resilience also positively contributed to individuals’ ability to face challenges constructively. Intrinsic religiosity significantly impacted both well-being and self-efficacy, although its influence on resilience was not statistically significant. Self-efficacy served as a mediator in the relationship between intrinsic religiosity and well-being, whereas resilience did not mediate this relationship. Additionally, well-being positively influenced the intention to stay, highlighting its importance in fostering teacher retention.
Practical Implications for Educational Institutions
This research provides valuable insights for educational institutions aiming to enhance teacher well-being and loyalty. Intrinsic religiosity was shown to improve teachers’ well-being, suggesting that institutions could implement religious values-based initiatives, such as spiritual development programs, to help teachers navigate professional challenges. Enhancing self-efficacy through targeted training on teaching strategies and classroom management could further improve well-being.
Despite resilience scoring lower on average, it remains critical for institutions to address this aspect by fostering social support through mentoring and community-based activities. Moreover, the strong link between well-being and intention to stay emphasizes the importance of a supportive work environment, recognition of teacher contributions, and programs promoting work-life balance to improve teacher retention.
Theoretical Contributions
This study advances theoretical understanding by highlighting the interplay between intrinsic religiosity, self-efficacy, resilience, well-being, and intention to stay in educational contexts. The mediation of self-efficacy between intrinsic religiosity and well-being reinforces the idea that confidence grounded in spiritual values enhances well-being. However, the lack of a significant relationship between intrinsic religiosity and resilience suggests that external factors, such as social and cultural influences, may play a more substantial role.
The research also validates the use of PLS-SEM for examining psychological and organizational variables. The findings underscore the pivotal role of well-being in promoting intention to stay, particularly in high-stress professions like teaching. This opens pathways for further exploration of cultural, professional, and organizational contexts, as well as additional variables that might strengthen these relationships.
Study Limitations
This study has certain limitations that should be addressed in future research. Its scope was limited to teachers in religiously affiliated schools on Java Island, making the findings less generalizable to other regions or non-religiously affiliated institutions. The use of purposive sampling, while aligned with the study’s objectives, may not fully represent the broader population of teachers in similar contexts. Additionally, the exclusion of some variable indicators due to low loading values suggests the need for better contextualization of measurement tools. Finally, the study’s focus on a limited set of variables leaves room for exploring additional factors, such as spirituality, social support, and job satisfaction.
Recommendations for Future Research
Future studies should consider expanding the population sample to include teachers from various regions and non-religiously affiliated schools to improve generalizability. Incorporating other relevant variables, such as organizational culture, workload, or social support, could provide a more holistic understanding of factors affecting well-being and intention to stay. By addressing these aspects, future research can contribute more comprehensively to both the academic literature and practical approaches to human resource management in education.
REFERENCES
- Aalto, S., Kankaanpää, R., Peltonen, K., Derluyn, I., Szelei, N., Verelst, A., Haene, L. De, Smet, S. De, Spaas, C., Jervelund, S. S., Skovdal, M., Andersen, A. J., Hilden, P. K., Opaas, M., Durbeej, N., Osman, F., Sarkadi, A., Soye, E., & Vänskä, M. (2024). The effect of teacher multicultural attitudes on self‑efficacy and wellbeing at work. Social Psychology of Education, 0123456789. https://doi.org/10.1007/s11218-024-09886-3
- Abdel-Khalek, A. M., & Lester, D. (2017). The association between religiosity, generalized self-efficacy, mental health, and happiness in Arab college students. Personality and Individual Differences, 109, 12–16. https://doi.org/10.1016/j.paid.2016.12.010
- Abdel–Khalek, A. M., & Lester, D. (2018). Subjective well-being and religiosity: significant associations among college students from Egypt and the United Kingdom. International Journal of Culture and Mental Health, 11(3), 332–337. https://doi.org/10.1080/17542863.2017.1381132
- Aboobaker, N., Edward, M., & K.A, Z. (2019). Workplace spirituality, employee wellbeing and intention to stay: A multi-group analysis of teachers’ career choice. International Journal of Educational Management, 33(1), 28–44. https://doi.org/10.1108/IJEM-02-2018-0049
- Allport, G. W., & Ross, J. M. (1967). Personal religious orientation and prejudice. Journal of Personality and Social Psychology, 5(4), 432–443. https://doi.org/10.1037/h0021212
- Arslan, G. (2017). Understanding the association between positive psychological functioning at work and cognitive wellbeing in teachers. Journal of Positive Psychology and Wellbeing, 2(2), 113–127.
- Bautista, T. G., Roman, G., Khan, M., Lee, M., Sahbaz, S., Duthely, L. M., Knippenberg, A., MacIas-Burgos, M. A., Davidson, A., Scaramutti, C., Gabrilove, J., Pusek, S., Mehta, D., & Bredella, M. A. (2023). What is well-being? A scoping review of the conceptual and operational definitions of occupational well-being. Journal of Clinical and Translational Science, 7(1). https://doi.org/10.1017/cts.2023.648
- Billett, P., Turner, K., & Li, X. (2023). Australian teacher stress, well-being, self-efficacy, and safety during the COVID-19 pandemic. Psychology in the Schools, 60(5), 1394–1414. https://doi.org/10.1002/pits.22713
- Brouskeli, V., Kaltsi, V., & Loumakou, M. (2018). Resilience and occupational well-being of secondary education teachers in Greece. Issues in Educational Research, 28(1), 43–60. https://www.iier.org.au/iier28/brouskeli.pdf
- Buckingham, R., & Sushames, A. (2021). The Benefits of Belief: the Place of Spirituality and Religiosity in the CD-RISC. Applied Research in Quality of Life, 16(2), 487–500. https://doi.org/10.1007/s11482-019-09774-5
- Cho, I. K., Lee, J., Kim, K., Lee, J., Lee, S., Yoo, S., Suh, S., & Chung, S. (2021). Schoolteachers’ Resilience Does but Self-Efficacy Does Not Mediate the Influence of Stress and Anxiety Due to the COVID-19 Pandemic on Depression and Subjective Well-Being. Frontiers in Psychiatry, 12(October), 1–9. https://doi.org/10.3389/fpsyt.2021.756195
- Collie, R. J., Shapka, J. D., Perry, N. E., & Martin, A. J. (2015). Teacher Well-Being: Exploring Its Components and a Practice-Oriented Scale. Journal of Psychoeducational Assessment, 33(8), 744–756. https://doi.org/10.1177/0734282915587990
- Cosmas, G. (2020). Psychological Support in Uplifting University Students’ Happiness in Fighting the Coronavirus Lockdown. Postmodern Openings, 11(2), 31–42. https://doi.org/10.18662/po/11.2/155
- Diener, E., Wirtz, D., Tov, W., Kim-Prieto, C., Choi, D. won, Oishi, S., & Biswas-Diener, R. (2010). New well-being measures: Short scales to assess flourishing and positive and negative feelings. Social Indicators Research, 97(2), 143–156. https://doi.org/10.1007/s11205-009-9493-y
- Dolcos, F., Hohl, K., Hu, Y., & Dolcos, S. (2021). Religiosity and Resilience: Cognitive Reappraisal and Coping Self-Efficacy Mediate the Link between Religious Coping and Well-Being. Journal of Religion and Health, 60(4), 2892–2905. https://doi.org/10.1007/s10943-020-01160-y
- Dreer, B. (2022). Teacher well-being: Investigating the contributions of school climate and job crafting. Cogent Education, 9(1). https://doi.org/10.1080/2331186X.2022.2044583
- Duong, C. ., Y.H, H., & T.K.T, H. (2024). Perceived organizational support and its impact on nurses’ intention to stay in Vietnam: Psychological well-being and organizational commitment as mediators. Nursing Practice Today Tehran, 11(3), 249–258. https://doi.org/10.18502/npt.v11i3.16172
- Edara, I. R., Del Castillo, F., Ching, G. S., & Del Castillo, C. D. (2021a). Religiosity, emotions, resilience, and wellness during the COVID-19 pandemic: A study of Taiwanese university students. International Journal of Environmental Research and Public Health, 18(12). https://doi.org/10.3390/ijerph18126381
- Edara, I. R., Del Castillo, F., Ching, G. S., & Del Castillo, C. D. (2021b). Religiosity and contentment among teachers in the Philippines during COVID-19 pandemic: Mediating effects of resilience, optimism, and well-being. Religions, 12(10). https://doi.org/10.3390/rel12100879
- Fardin, M. A. (2020). COVID-19 Epidemic and Spirituality: A Review of the Benefits of Religion in Times of Crisis. Jundishapur Journal of Chronic Disease Care, 9(2), 26–29. https://doi.org/10.5812/jjcdc.104260
- Foong, H. F., Hamid, T. A., Ibrahim, R., & Bagat, M. F. (2023). The Moderating Roles of Intrinsic and Extrinsic Religiosity on the Relationship between Social Networks and Flourishing: A Study on Community-Dwelling Widowed Older Adults in Malaysia. Healthcare (Switzerland), 11(9). https://doi.org/10.3390/healthcare11091300
- Gan, S. K. E., Wong, S. W. Y., & Jiao, P. De. (2023). Religiosity, Theism, Perceived Social Support, Resilience, and Well-Being of University Undergraduate Students in Singapore during the COVID-19 Pandemic. International Journal of Environmental Research and Public Health, 20(4). https://doi.org/10.3390/ijerph20043620
- Ganapraksam, C., Selvaraja, T., Michael, J., & Nithlavarnan, A. (2020). Reason To Believe: Religiosity, Resilience, and Self-Efficacy Among Malaysian Indian Adolescent. Muallim Journal of Social Science and Humanities, October, 17–30. https://doi.org/10.33306/mjssh/93
- Garcia, R. (2021). Exploring the Relationship Between Religion and Resilience Among Latina Academics in Higher Education [Chapman University]. In [Doctoral dissertation, Chapman University]. Chapman University Digital Commons. https://doi.org/10.36837/chapman.000235
- Gilles, I., Mabire, C., Perriraz, M., & Peytremann-Bridevaux, I. (2021). Workplace well-being and intent to stay by health care workers reassigned during the first COVID-19 wave: Results of a Swiss survey. International Journal of Environmental Research and Public Health, 18(17). https://doi.org/10.3390/ijerph18178976
- Guo, H., Zhang, Y., Tian, Y., Zheng, W., & Ying, L. (2022). Exploring psychological resilience of entrepreneurial college students for post-pandemic pedagogy: The mediating role of self-efficacy. Frontiers in Psychology, 13(September), 1–9. https://doi.org/10.3389/fpsyg.2022.1001110
- Hair, J. F., Hult, G. T., Ringle, C., & Sarstedt, M. (2017). A Primer on Partial Least Squares Structural Equation Modeling (PLS-SEM) – Joseph F. Hair, Jr., G. Tomas M. Hult, Christian Ringle, Marko Sarstedt. In Sage.
- He, X., Fang, S., & Du, L. (2023). Study on the Relationship Between Self-Efficacy and Psychological Well-Being Among Chinese College Students. Studies in Psychological Science, 1(3), 53–58. https://doi.org/10.56397/sps.2023.12.07
- Hsieh, S., Chang, Y. H., Yao, Z. F., Yang, M. H., & Yang, C. T. (2024). The effect of age and resilience on the dose–response function between the number of adversity factors and subjective well-being. Frontiers in Psychology, 15(February). https://doi.org/10.3389/fpsyg.2024.1332124
- Hu, L. T., & Bentler, P. M. (1999). Cutoff criteria for fit indexes in covariance structure analysis: Conventional criteria versus new alternatives. Structural Equation Modeling, 6(1), 1–55. https://doi.org/10.1080/10705519909540118
- Jesrani, D. R., & Banu, R. (2023). Evaluating the impact of Well-being practice on Employee Resilience in Service Sectors. GATR Journal of Management and Marketing Review, 8(4), 129–136. https://doi.org/10.35609/jmmr.2023.8.4(3)
- Jiang, R. (2024). The mediating role of emotional intelligence between self-efficacy and resilience in Chinese secondary vocational students. Frontiers in Psychiatry, 15(July), 1–8. https://doi.org/10.3389/fpsyt.2024.1382881
- Kirmani, M. N., Sharma, P., & Anas, M. (2015). Hope, Resilience and Subjective Well-being among college going Adolescent Girls Rumana Sanam. International Journal of Humanities & Social Science Studies (IJHSSS) A Peer-Reviewed Bi-Monthly Bi-Lingual Research Journal, II(August), 262–270.
- Koenig, H. G. (2020). Maintaining Health and Well-Being by Putting Faith into Action During the COVID-19 Pandemic. Journal of Religion and Health, 59(5), 2205–2214. https://doi.org/10.1007/s10943-020-01035-2
- Kun, Á., Balogh, P., & Krasz, K. G. (2017). Development of the work-related well-being questionnaire based on Seligman’s PERMA model. Periodica Polytechnica Social and Management Sciences, 25(1), 56–63. https://doi.org/10.3311/PPso.9326
- Li, A. Y. C., & Liu, J. K. K. (2023). Effects of intrinsic and extrinsic religiosity on well-being through meaning in life and its gender difference among adolescents in Hong Kong: A mediation study. Current Psychology, 42(9), 7171–7181. https://doi.org/10.1007/s12144-021-02006-w
- Lingán-Huamán, S. K., Mamani-Benito, O., Castillo-Blanco, R., Cabrera-Orosco, I., Rodriguez-Sosa, J., & Carranza-Esteban, R. (2023). Teacher self-efficacy: development, validity, and factorial invariance of a brief measure in Peruvian university professors. Frontiers in Education, 8(July), 1–8. https://doi.org/10.3389/feduc.2023.1211487
- Mandal, S., & Goswami, R. (2022). The Effect of Psychological Wellbeing on Employee Job Performance and the Role of Gender. The International Journal of Indian Psychology, 10(4), 1114–1121. https://doi.org/10.25215/1004.110
- Markowitz, G. A. (2012). Faculty Intent to Stay and the Perceived Relationship with Supervisor at a Career-Focused University. In open access Dissertation, University of Miami. https://scholarship.miami.edu/esploro/outputs/doctoral/Faculty-Intent-to-Stay-and-the/99103144758520%0A2976
- Masten, A. S. (2014). Global Perspectives on Resilience in Children and Youth. Child Development, 85(1), 6–20. https://doi.org/10.1111/cdev.12205
- Memon, M. A., Ting, H., Cheah, J. H., Thurasamy, R., Chuah, F., & Cham, T. H. (2020). Sample size for survey research: Review and recommendations. Journal of Applied Structural Equation Modeling, 4(2), i–xx. https://doi.org/10.47263/jasem.4(2)01
- Ngui, G. K., & Lay, Y. F. (2019). The Predicting Roles of Self-efficacy and Emotional Intelligence and the Mediating Role of Resilience on Subjective Well-being: A PLS-SEM approach. Pertanika Journal of Social Sciences and Humanities, 27(T2), 1–25.
- Paller, M. F., & Quirap, E. A. (2024). Teachers’ Resilience and Self-Efficacy. International Journal of Multidisciplinary Research and Analysis, 07(04), 1729–1738. https://doi.org/10.47191/ijmra/v7-i04-35
- Pérez, J. E., & Rex Smith, A. (2015). Intrinsic religiousness and well-eing among cancer patients: the mediating role of control-related religious coping and self-efficacy for coping with cancer. Journal of Behavioral Medicine, 38(2), 183–193. https://doi.org/10.1007/s10865-014-9593-2
- Price, J. L., & Mueller, C. W. (1981). A Causal Model of Turnover for Nurses. Academy of Management Journal, 24(3), 543–565.
- Reppa, G., Mousoulidou, M., Tzovla, E., Koundourou, C., & Christodoulou, A. (2023). The impact of self-efficacy on the well-being of primary school teachers: a Greek-Cypriot study. Frontiers in Psychology, 14(October), 1–10. https://doi.org/10.3389/fpsyg.2023.1223222
- Rufeng, L., Nan, Z., & Jianqiang, Z. (2023). Impact of Employee Well-Being on Organizational Performance in Workplace. J. Mgmt. Hum. Sci, 7(2), 87–95. https://doi.org/10.31674/ijmhs.2023.v07i02.010www.ijmhs.org
- Saeed, S., Saeed, S., Ahmad, S., & Muhammad, H. (2024). Analyzing the Direct and Indirect Effects of Coping Self-Efficacy on Well-Being via Quality of Life. 7–12.
- Saleh;, A. Y., Kurniawati;, F., Salim, R. M. A., & Poerwandari, E. K. (2024). Factors influencing the well-being of primary school teachers in Indonesia: a pilot study. Psychological Research on Urban Society, 7(1). https://doi.org/10.7454/proust.v7i1.1140
- Schermelleh-Engel, K., & Moosbrugger, H. (2003). Evaluating the Fit of Structural Equation Models : Tests of Significance and Evaluating the Fit of Structural Equation Models : Tests of Significance and Descriptive Goodness-of-Fit Measures. May 2003.
- Sclanavo, M. (2023). Examining Resilience and its Role in Positive Psychological Outcomes. Interdisciplinary Journal Papier Human Review, 4(1), 1–9. https://doi.org/10.47667/ijphr.v4i1.233
- Smith, B. W., Dalen, J., Wiggins, K., Tooley, E., Christopher, P., & Bernard, J. (2008). The brief resilience scale: Assessing the ability to bounce back. International Journal of Behavioral Medicine, 15(3), 194–200. https://doi.org/10.1080/10705500802222972
- Soykan, A., Gardner, D., & Edwards, T. (2019). Subjective wellbeing in New Zealand teachers: An examination of the role of psychological capital. Journal of Psychologists and Counsellors in Schools, 29(2), 130–138. https://doi.org/10.1017/jgc.2019.14
- Waugh, C. E., & Sali, A. W. (2023). Resilience as the Ability to Maintain Well-Being: An Allostatic Active Inference Model. Journal of Intelligence, 11(8). https://doi.org/10.3390/jintelligence11080158
- Zaman, S., Bano, N., & Aslam, M. Z. (2023). From Belief to Business: Cultivating the Impact of Intrinsic Religiosity on Entrepreneurial Intentions via Meaning in Life and Entrepreneurial Self-Efficacy. Journal of Islamic Thought and Civilization, 13(2), 272–290. https://doi.org/10.32350/jitc.132.18
- Zheng, X., Song, M., & Chen, H. (2020). Could Wealth Make Religiosity Less Needed for Subjective Well-Being? A Dual-Path Effect Hypothesis of Religious Faith Versus Practice. Frontiers in Psychology, 11(July), 1–10. https://doi.org/10.3389/fpsyg.2020.01636